今年是山东高考综合改革实施元年,政策是第一次实行,高考招生咨询会现场解释最权威,很多家长和考生早早来到咨询会现场进行咨询。





7月27日济南国际会展中心,2020年高招会现场,来自全省的考生和家长们通过两道检查口测温扫码入内,确保安全。








距离山东高考招生咨询会正式开始还有一刻钟,已经有不少考生、家长入场咨询。

前来咨询的家长和考生挤满了会场,为了考生人生的下一步棋子,他们穿梭在每一所高校咨询展位之间。




高招会上,家长考生忙咨询,听学校招生老师“指条路”。







咨询会提前开始,中国石油大学的咨询老师顾不上吃早餐忙就开始忙着给家长解答问题。

昨晚,晚报菌推送了。大波网友提出更多高校预估分数线的需求!
今天,一份更完整,更详细更完整的大学预估分数线统计来了!
山东省内高校
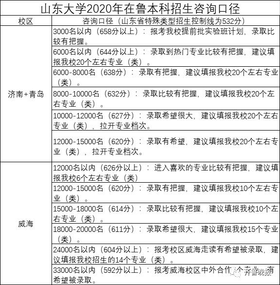
【山东大学】

【中国海洋大学】
中国海大2020年山东录取位次预测:一、普通专业。热门专业预计全省位次在12000内录取希望较大,大部分专业14000名内录取希望较大,16000名(18000名)内也可在平行志愿靠前位置尝试报考相对冷门专业。二、中外合作办学专业。预计全省排名40000名内录取希望较大,50000名内也可平行志愿靠前位置尝试报考。
【山东师范大学】
一、普通类:
(一)5万名以内鼓励报考国家一流专业建设点、省一流建设点以及往年录取位次较高的相关专业,6万名以内鼓励报考普通类其他专业;
(二)6.5万之内鼓励报考地方专项、公费师范生以及委培师范生;
(三)中外合作办学10万名左右鼓励报考。
二、艺术类:
(一)音乐与舞蹈学类、舞蹈学、音乐表演(校企合作办学)专业联考或校考合格的艺术类本科文化分数线上考生,鼓励报考。
(二)美术类:综合成绩前5000名,鼓励平行志愿第一位次报考。
(三)文学编导类:专业课统考本科合格线上考生,高考文化课450分以上,鼓励报考。
(四)公费师范生委培师范生:专业联考及统考合格鼓励报考。
三、体育类:
(一)山东省普通高校体育专业考试合格考生,体育综合分排名前1000的考生,建议平行志愿第一位次报考。
(二)公费师范生委培师范生:山东省普通高校体育专业考试合格考生,体育综合分排名前2000的考生,建议平行志愿第一位次报考。
四、综合评价招生
达到特殊类型控制参考线下20分以上,学校测试入围考生均建议报考相应专业。
【山东财经大学】
招生宣传,仅供参考。今年招录改革,没有历史数据可以参考

【山东建筑大学】
2020年预估分数(仅供参考):艺术类:普通艺术560分(综合分),艺术类中外合作535分(综合分);普通常规批:520分,位次13万以上;
选考物理的专业可以参照物理排位,物理排位8万名以内;普通类15万以内,选考物理的考生可以关注我校往年的调剂专业;
中外合作、济南走读、农村专项:500分,位次17万以内;
校企合作:485分,位次20万以内;
以上分数建议报考我校,录取希望较大。以上分数下降5-10分可以考虑报考冲一下。仅供参考。
【山东第一医科大学】
山东普通批次考生,600分以上热门专业有较大把握,560分以上可以尝试报考热门专业,500分以上可以尝试报考我校普通专业,470分左右可以尝试报考校企合作专业。
建议考生结合自己选考科目,科学报考。
【山东中医药大学】
结合往年的录取位次及今年考生位次排序的变化,2020年各类分数预测:
①中医学类专业建议成绩在558分左右,位次在7万名左右,报考学校5个左右的专业志愿;②临床医学类专业因选考科限制,建议成绩在538分左右,位次在10万名左右;③中药学类专业建议在526分左右,位次在12万名左右,报考学校8个左右的专业志愿;④与医药相关类专业建议在520分左右,位次在13万名左右,报考学校8个左右的专业志愿;⑤学校管理类专业成绩建议在510分左右,排名在15万名左右,报考学校8个左右的专业志愿;⑥校企合作类专业因限考科目为物理,建议物理位次在12万左右;⑦体育类考生(社会体育指导与管理)建议考生专业综合位次2700名以内建议报考。
最低参考位次 13万~15万 中医学专业 7万名以上有把握。
以上分数建议报考我校,录取希望较大。以上分数下降5-10分可以考虑报考冲一下。仅供参考。
【中国石油大学(华东)】
山东省报考建议:1万8以内可以报热门专业(越热门专业分数要求越高),2w以内录取希望较大,但建议不要集中热门专业,2w5内录取有一定风险,建议根据位次情况回避一定热门专业,2w8左右风险较大可以报冷门专业冲,再往后建议以选科排名有优势的报相关要求的专业冲一下
说明:可参照中国石油大学(华东)本科招生网历年分数信息中,所在省区各专业录取最低分和平均分情况确定各专业冷热门情况。
【青岛农业大学】
平均参考位次14万到16万 490分以上,报考有较大把握;校企合作专业,参考位次16万左右;中外合作专业一段线以上即可报考
【青岛大学】
考生位次在3万名,对应成绩为596分,建议报考临床医学、口腔、医学检验、影像等专业,建议报青岛大学10个以上专业;
考生位次在6万名,对应成绩为566分,建议根据兴趣报青岛大学10个以上普通类专业;
考生位次在7万名,对应成绩为558分,建议报考西班牙(中外合作办学)专业;
考生位次在7.5万名,对应成绩为554分,建议报考师范类(面向青岛考生)专业,建议报考青岛大学6个以上师范类专业;
考生位次在8万名,对应成绩为551分,建议报考软件工程(校企合作)专业。
【齐鲁工业大学】
2020年招生专业中,科教融合相关专业预估在6万位次以上(566分左右)报考我校把握较大(网络空间安全、能源与动力工程、光电信息科学与工程、海洋技术、药学、药物制剂、计算机类等相关专业);
传统优势专业如轻工类、食品科学与工程类、环境类、生物类、机械类、化学类、化工与制药类、电子类、电气类、材料类、数理类、文管法类等相关专业,录取位次预估在9万名以上(544分左右)报考我校把握较大;
菏泽校区、校企合作、中外合作等相关专业,考生位次预估在14万位次以上(515分左右)左右报考把握较大。
需提醒的是考生要注意选考科目要求,符合条件方可报考。
【曲阜师范大学】
最低参考位次 :偏文类 7万名 558分以上 ;偏理类 10万名 538分以上
【山东交通学院】
参考位次17万名 500分以上报考有把握
【山东青年政治学院】
1.普通类一段线(本科)449分 二段线(专科)150分
(1)普通类-常规批(本科):
2020年普通类建议500分(17万位次)以上报考希望较大,位次越靠前,录取几率越大。根据往年各专业投档情况大体分两类:一类专业如:社会工作、政治学与行政学、经济学、计算机科学与技术、数据科学与大数据技术、财务管理、审计学、汉语言文学、广播电视学、英语、法语、思想政治教育等,建议16万位次以内,或505分以上;二类专业如:公共事业管理、人力资源管理、资产评估、西班牙语、德语、朝鲜语、日语、阿拉伯语、酒店管理、旅游管理、物业管理、健康服务与管理等,建议18万位次以内,或495分以上希望较大。
(2)普通类(校企合作)-常规批(本科):
经济学、财务管理、审计学、英语等校企合作专业,建议在18万位次以内,或495分以上报考希望较大。市场营销、信息管理与信息系统、电子信息工程、广播电视学等专业,建议在19万位次以内,或490分以上报考希望较大。公办高校、办学质量高、收费低、地处济南中心位置。
2.艺术类本科批:
(1)播音与主持艺术:省录取控制分数线 文化381分/专业154分。文化成绩、专业成绩双合格,采用综合成绩平行志愿投档录取,本科批(联考)最多可报考60个志愿,建议综合成绩前500名以内报考希望较大。同时建议考生根据自己想法,可把同批次内联考高校全部填报上。(综合成绩=专业成绩×3.75×30%+文化成绩×70%)
(2)音乐与舞蹈学类(舞蹈表演、舞蹈编导、舞蹈学):录取控制分数线 文化291分/专业137.84分。文化成绩、专业成绩双合格,采用专业成绩平行志愿投档录取,本科批(联考)最多可报考60个志愿,建议专业成绩前900名报考希望较大,或专业成绩159分以上希望较大,建议平行志愿第一位次报考,同时建议考生根据自己想法,可把同批次内舞蹈联考高校全部填报上,增加录取机会。
(3)设计学类(视觉传达设计、环境设计、产品设计):录取控制分数线 文化314分/203分。文化成绩、专业成绩双合格,采用综合成绩平行志愿投档录取,本科批(统考)最多可报考60个志愿,建议综合成绩530分以上报考希望较大,综合成绩越高录取机会越大。(综合分=专业成绩×2.5×70%+文化成绩×30%)
3.春季高考本科批:尚未公布成绩,敬请关注。
计算机科学与技术面向信息技术类、物业管理面向土建类、酒店管理面向旅游服务类考生,公办高校、办学实力强,建议平行志愿第一位报考。
【山东管理学院】

【济南大学】
一、普通类(含济南走读)
1. 人文社科经管类专业,位次在6万名以内建议报考;
2. 理工类专业,位次在9万名以内建议报考;
二、中外合作和校企合作办学项目专业一段线以上30分建议报考;
三、艺术体育类
1. 美术类专业综合分位次4000名以内建议报考;
2. 音乐学舞蹈学专业文化课和专业课双过线建议报考;
3. 体育类专业综合位次1500名以内建议报考。
【山东工商学院】
普通本科:考生超一段线56分以上,位次在16万名以前;本科中外合作办学和本科校企合作:考生超-段线41分以上,位次在19万名以前。
【临沂大学】
本科计划招生4117人,分数超一段线可报,热门专业有汉语言文学、国际经济与贸易、物流管理、化学、会计学、机械工程等;校企合作、中外合作专业报考分数较低一些。
【山东农业工程学院】

【山东女子学院】
一段线上即可报考。
【山东政法学院】
位次16万 490分以上建议报考
【山东财经大学燕山学院】
计划招生1550人,参考最低分459分左右,特色专业国际经济与贸易、金融学、会计学专业等参考分数469分左右;校企合作专业有计算机科学与技术(人工智能方向)、金融学(智能金融方向)预估449分左右
山东省外高校
【中国人民大学】
本部综合1500名以上(668分以上)希望较大。
2000名以上(664分以上)都有机会。再低一些也可以尝试。不区分提前批和普通批。
苏州校区:5000名以上(648分以上)希望较大,6000名以上(644分以上)也有机会,再低也可以尝试。
【中国社会科学院大学】
4500名以上(651分)希望较大,6000名以上(644分)都有机会,再低一些也可以尝试。以上预估仅供参考。个别热门专业最终录取位次可能较高。
【重庆大学】
在山东,理科最低分621分,名次为7800左右,文科最低分608分,名次为1400左右。
考生如果综合排名在5000名以内,可以优先选择重庆大学建筑学、电气工程、机械工程、土木工程等王牌专业,以及计算机类和电子信息类等热门专业,再或者是经济类等备受欢迎的专业,还有就是数学类等表现强劲的专业。数学类等基础专业,学习好后,可以为今后再深造打好坚实基础,可以有效地成就一些学术型人才。
考生如果综合排名在9000名以内,也可以选择上述专业冲一冲,但需要把一些其他热度略低的专业,作为保底。一旦进校后,还有一些机会转专业或者通过大类分流选择大类中的特色专业。
如果考生综合排名在9000~20000名之间,可以考虑选择一些自己喜欢的,但是热度适中的专业冲一冲。当然综合排名20000-30000名之间,或更低名次,也欢迎大家选报我校专业,毕竟我们有96个志愿,今年是山东新高考元年,可能会有意外惊奇。
当然了,选择具体专业也不能仅考虑综合排名,还需要考虑单科排名。由于不少专业要求考试选考科目与我校专业选科要求匹配,具有相同选科的同学才是真正意义上对手。以上分析仅供谨慎参考。
【南开大学】
总共招160,其中普通批111,提前批36。普通批658分,3000名左右,把握较大。提前批4000名左右,653分把握较大。分数略低的建议冲一下。

【复旦大学】
在山东招116。


【上海大学】
山东预估线为:636(排位8623);中外合作专业预估线为:618(排位16163);低于预估线2~3分的考生,可以"冲一冲",希望还是有的。
【上海交通大学】
预计在山东招205,校本部187,医学院18。前300名希望大一些。

【上海科技大学】
在山东招45人,3300名左右有希望。满足所有被录取考生第一专业志愿。
【天津大学】
建议参考去年位次:理科3500名之前比较有希望。


【西安交通大学】
预估最低分656。
【大连理工大学】
634+(9293名)选择主校区,有选择专业余地,被心仪专业录取希望很大
629+(11151名)选择主校区,希望较大,建议第一志愿报考
627+(11989名)选择主校区,冲一冲,有希望,给自己实现梦想的机会
615+(17773名)选择盘锦校区,有选择专业余地,被心仪专业录取希望很大
611+(20033名)选择盘锦校区,希望较大,建议第一志愿报考
608+(21845名)选择盘锦校区,冲一冲,有希望,给自己实现梦想的机会
609+(21254名)选择中日、中美、中白合作办学,被录取的希望较大(中美首年独立代码招生)
592+(33299名)选择中英合作办学,上双一流、985高校的捷径
【武汉大学】
在山东招生:预估656分
【武汉工程大学】
计划招生60人,最低参考位次7万以上,优势专业化工、材料专业分别计划招生4人和3人,艺术类计划招生6人
【西南财经大学】
1万名之前有希望,1万5千名之前可以冲一下。6000名之前有希望报学校热门专业:金融、会计等。

【南方科技大学】
在山东省综合评价招生70人。
【哈尔滨工业大学】
655可以报,,658比较有把握
【哈尔滨工业大学(威海)】
预估分数:632分;633分 比较稳; 631分 可以报;630分 有希望;629分 可以冲一冲。
语言类(汉语言和英语)预估名次:15000名以内可以报
【哈尔滨工程大学】
在山东295个计划。

【黑龙江工程学院】
计划招生85人,参考位次14700~14500,分数473~475分;热门专业包括土木工程、测绘工程、机电、电子、汽车等专业,报考参考位次13500~13700;招收艺术生;校企合作专业包括机电、电子、计算机,预估分数比参考分数低20分左右
【南京邮电大学】
建议选科物理、排位17000名的考生报考相关专业;没有选科要求的专业,建议考生排位25000名就可以报考。
【南京理工大学】
最低627,总排名12000以上报考希望较大。
【中国药科大学】
普通专业总排名24000名(604分);中外合作办学27000名(600分)
【华中科技大学】
该校2020年山东招生组组长童文胜教授咨询回复:
一、今年在山东计划招收183名学生,其中理科大类(指选报数理化生等科目)招生计划为181名,艺术类招生计划2名。
二、作为在国内外多项大学排名中稳居前七到十名之间的华中科技大学,综合考虑山东省招生委员会刚刚公布的山东一分一段表考生分数选考科目情况,结合学校综合办学实力与社会声誉,尤其是2020年抗击新冠疫情过程中的硬核表现,特别是近三四年来华中科技大学在山东省招生中稳步提升的知名度和最低分录取位次值,我们预测今年在山东普通类专业预计最低参考分数658分希望较大,656分有希望。预计平均参考位次2700名以上希望较大,热门专业预计参考位次在1350名左右,对应分数线669分以上比较有把握。
【华南理工大学】
640分以上报考希望大
【中南大学】
临床8年670把握较大;6千名内(644分),90%以上专业较有把握;8300名内(637分),60%以上专业较有把握;634分(9293名),希望很大。
除临8、口腔3+5,其他可参加专业分流后再转专业。
另:中外合作招16人,预估615分以上,其文凭无“中外合作”
【东南大学】
预计在山东招171。652分比较稳,(物理3887名总4257)649分有希望,(物理4406总4888)冲一冲646分,(物理5030,总5629名)


【北京化工大学】
在山东预估分数线:614分(位次18328)左右,部分热门专业619分(位次15643),合作办学597分(位次29302)左右。
【北京理工大学】
预估664。
【南京大学】
在山东招普通批60个计划,15个提前批计划。正在收集2000名之前的信息,具体可以到展位咨询一下。

【陕西科技大学】
省内招生计划数70人,最低参考位次5.2万左右,计算机类、电信类、轻工类等专业是该校热门专业,2019年招录分数在570分左右。
【河海大学】

【香港中文大学(深圳)】
在山东招:高考裸分录取10人,裸分报考港中大(深圳)的考生,658分以内的有把握,654分以内有希望。综合评价招生83人。
【北京理工大学珠海学院】
招生计划:中外合作办学35人,普通专业15人
【北京师范大学-香港浸会大学联合国际学院】

【西交利物浦大学】
位次3万3之前有希望,3万1之前比较稳,3万8之前可以冲一下。预计在山东招136人。
【宁波诺丁汉大学】
3万5千名之前可以报。5万之前可以冲一冲,比较有把握。在山东招87人。
值得一提的是,由齐鲁晚报·齐鲁壹点主办的高招会,将继续划分为985/211高校专区、军事类院校专区、省内本科高校专区、省外本科高校专区、高职院校专区、海外留学专区等。届时,考生和家长可根据需求进行咨询。
众所周知,今年是山东新高考落地元年,新的考试科目、新的志愿填报方式、新的录取程序,没有经验可循,96个志愿的选择与填报,对考生和家长而言是极大挑战。为继续服务考生,今年山东高考招生咨询会再扩容,将走进山东13市及3个县市。

17年里,山东高招会一路走来,从未让考生和家长失望过。今年更不例外。除了新开辟的多个县市渠道招生咨询场次外,今年确定参展的高校接近300所,可谓是“广而全”。其中既有“双一流院校”,也有“省重点高校”。截至当下,包含山大专区在内的42所高校,确定在“名校专区”参展。
记者了解到,山东大学、中国海洋大学、中国石油大学(华东)等省内名校悉数参加。汇聚众多国内名校,山东高招会可谓“名校荟萃”,即将亮相高招会的国内名校还有:上海交通大学、复旦大学、浙江大学、中国科学技术大学、中国科学院大学、南开大学、南京大学、西安交通大学、哈尔滨工业大学(校本部)、哈尔滨工业大学(威海)、中国人民大学、北京师范大学、中央财经大学、北京航空航天大学、北京理工大学、对外经贸大学、北京科技大学、北京语言大学、天津大学、武汉大学、大连理工大学、华东师范大学、华中科技大学、中南大学、东南大学、重庆大学、华南理工大学、国防科技大学、兰州大学、湖南大学、南京理工大学、河海大学、南京农业大学、中国矿业大学、哈尔滨工程大学、西安电子科技大学、南京邮电大学、华中农业大学、西南财经大学、四川农业大学、香港中文大学(深圳)。
当然,山东高招会定将汇聚绝大多数的省内高校。山东师范大学、山东农业大学、山东财经大学、山东科技大学、青岛大学、济南大学、青岛科技大学、齐鲁工业大学、山东第一医科大学、烟台大学等高校的招生负责人,都将在现场为考生答疑。
与往年志愿填报不同,今年专科提前批也将和本科提前批同时填报志愿,填报时间为7月30日。对于想报考定向培养士官生的考生来说,高招会就一定要参加了。届时,山东省内招收定向培养士官生的高校,均会在高招会现场接受咨询。
值得一提的是,在7月27日举办的山东高招会当天,将有包括山东大学、青岛大学、山东师范大学、山东农业大学、山东财经大学、山东中医药大学在内的20多所高校招办负责人,自8:30开始,陆续参与“老徐话高招”访谈直播。此次访谈将持续一上午时间,考生和家长可以有选择地收听收看。值得一提的是,现场直播访谈会有5G全覆盖,为未能到场的考生提供视频直播。
需要注意的是,在参加济南主会场的山东高招会期间,考生可持准考证、身份证免费入场,家长须携带身份证购票入场。参与山东高招会的所有考生和家长,均须在“济南公安e警通”登录注册,在实名认证和人脸识别之后,才能提交信息完成登记。在完成上述操作后,市民出示页面,即可顺利入场。
———END———
限 时 特 惠: 本站每日持续更新海量各大内部创业教程,永久会员只需109元,全站资源免费下载 点击查看详情
站 长 微 信: nanadh666



