今天,鄞州教育网发布义务段招生政策,今年是区划调整的第一年,加上部分学区有最新调整,今年的入学政策备受关注。因为区划调整,2017年鄞州小学招生属于过渡期,原则上仍按照原区域招生政策执行。2018年起全区实行统一的招生政策。
看点
01
2018年起鄞州区实行统一招生政策
原鄞东片区:坚持义务教育阶段分级办学、属地管理原则。由区教育局统一出台政策,镇(街道)政府统筹协调安排,各教辅室、学校负责具体实施。
原江东片区:由区教育局按照招生政策进行统筹安排。小学招生按“住、户一致”优先原则执行。初中招生仍按照“中学小学校校对口”的原则执行。
两个片区的义务段招生的报名时间、报名办法、录取条件及次序等均有所不同,家长须仔细阅读文件。
另外,从2018年起,鄞州区的外来务工人员子女义务段入学将实行与新型居住证制度相配套的政策。
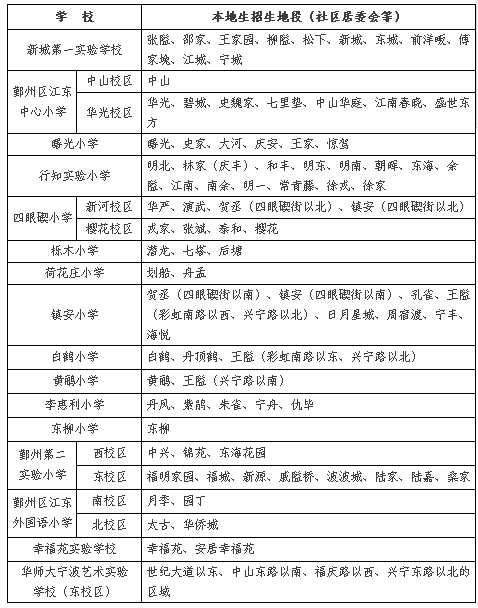
2017年鄞州区(原江东)小学招生地段范围

看点
02
中河街道学区调整情况

2017年9月1日,中河街道孙马地块学校投入使用,正式确定为华泰小学(东校区),位于华泰剑桥小区的原华泰小学则确定为华泰小学(西校区)。 因此,对中河街道部分小学学区范围进行调整。
学区调整基本原则:1.尊重历史沿革,坚持“大稳定、小调整”的原则;2.坚持“相对就近入学” 的原则;3.坚持综合考量、科学合理的原则。
学区调整:
(一)宋诏桥小学、堇山小学、中河实验小学(东裕小学)三个学区保持相对稳定,不作调整;
(二)东湖小学、华泰小学东西校区新划定的学区范围是:
1、东湖小学:钱湖北路以东、中塘河以南、科技路以西、嵩江东路以北的区域。
2、华泰小学(西校区):前河北路以东、堇山中路以南、钱湖北路以西、鄞县大道以北的区域。
3、华泰小学(东校区):前河北路以东、嵩江中路以南、钱湖北路以西、堇山中路以北的区域;钱湖北路以东、嵩江东路以南、创新路以西、四明东路以北的区域;科技路以东、中塘河以南、创新路以西、嵩江东路以北的区域。
看点
03
堇山小学分流情况
根据中河街道小学学区最新划分方案,截止2016年12月底的户籍适龄儿童人数统计,街道内除堇山小学外,其他小学基本能满足各自学区的户籍适龄儿童入学。
截止2016年12月底,堇山小学的户籍适龄儿童人数达到600人左右。根据招生文件精神,学校将按照“住、户一致”优先原则进行分批有序录取。
无法接纳的户籍适龄儿童,根据“住、户一致”及入户时间早的优先原则,由家长通过填报志愿形式选择,在街道内其他有空余学额的小学入读。
因堇山小学南校区于2018年9月投用,因此今年堇山小学新一年级10个班级,将借华泰小学东校区上课,待南校区交付使用后再搬回。
看点
04
宋诏桥中学的分流情况
鄞州实验中学基本能解决本学区范围内的住、户一致”的适龄学生入学。宋诏桥中学今年最大接纳能力是9个班,共450人。
但截至2016年12月底,宋诏桥中学学区的户籍适龄儿童达670多人。根据招生文件,学校将“住、户一致”优先原则进行分批有序录取。
无法接纳的适龄儿童,根据“住、户一致”及入户时间早的优先原则,由家长通过填报志愿形式选择,在宁波七中、钟公庙中学、鄞州外国语中学、李关弟中学等有空余学额的初中入读。
看点
05
鄞州南部中心区周边街道招生预测情况
截止2016年12月底的统计,钟公庙街道、首南街道、潘火街道学区内的小学,目前只能满足有户籍的适龄儿童入学,有房无户的适龄儿童将不作安排,建议其回户籍所在地入学。
看点
06
鄞州第二实验小学(东校区)分流情况
鄞州第二实验小学(东校区)今年毕业4个班,计划招生新生4个班,共计180名。根据3月初的统计,今年的学龄儿童有420人左右,届时将根据招生文件有序录取。无法接纳的240名左右的适龄儿童,需接受分流。
届时,区教育局将参照往年,推出新城第一实验学校、鄞州区江东中心小学(中山校区)、曙光小学、行知实验小学、四眼碶小学(樱花校区)、幸福苑实验学校六所学校供家长自主选择。
看点
07
华师大宁波艺术实验学校(东校区)招生情况
1、办学基本情况:华师大宁波艺术实验学校(东校区)是一所九年一贯制公立学校,设计规模54班,其中小学30班,初中24班,小学起始年级实行“五四”学制。学校于2017年9月投入使用。
2、学区划分的基本原则:新建学校划定学区,需综合考量地理位置、设计规模、周边教育资源分布等情况,并坚持以下二个基本原则:①、坚持“相对就近入学” 的原则;②、坚持综合考量、科学合理的原则。
3、学区划定范围:基于宁波东部新城核心区城市设计规划、《宁波市东部新城核心区城市设计导则修订》(以下简称《城市设计导则》)、周边教育资源现状及邱隘镇地域历史原因等,确定中山东路以南的核心区域划入华师大宁波艺术实验学校东校区。学区服务范围为:世纪大道以东,中山东路以南,福庆路以西,兴宁东路以北的区域。
具体包括福明街道明城社区的嘉恒广场、恒大城市之光、泊璟小区(泊璟廷)、雅戈尔水乡邻里花苑(明洲)、保利印江南、雅戈尔雅明花苑(新明洲)和邱隘镇方庄社区的汇悦湾花苑(银泰城)、浅水湾城市花园、汇福家园等。
根据《城市设计导则》及新城区教育需求测算,中山东路以南的核心区域小学及初中的教育资源配置不能完全满足,部分需在核心区以东片区解决。因此,待学校学额饱和时,将实施部分区域生源分流,即将中山东路以南、河清南路以东、福庆路以西的区域划归至核心区东片解决。另基于地域、入学现状及历史原因,中山东路以南、河清南路以东、福庆路以西区域的适龄儿童,起始年级就学实行双向选择,可同时选择邱隘镇义务段学校,但一旦首次确定,中途不得变更。
4、2017年招生情况。根据新开办学校第一年实际情况,2017年拟开设小学一年级、初中一年级。招生条件具体详见《鄞州区教育局关于做好2017年义务段学校招生工作的意见》,若报名时暂无户口本、房产证的学龄儿童,学校先进行预登记,至6月30日前凭户口本、房产证等相关有效证件,学校再同意办理入学手续。
因学区服务范围内居民强烈要求开设小学二年级,根据学校实际和相关政策规定,小学二年级的招生条件为:按原江东区教育局学籍管理要求,凭学校所在服务区的户口本、房产证,且两证必须一致方可准予登记报名。小学二年级的开班条件为:符合条件的登记报名人数达到30~45人的开设1个班级,达到60~90人的开设2个班级;超过45人而未达到60人的,需要按照儿童户籍迁入先后顺序录取1个班级。
有关宁波市鄞州区教育局关于做好2017年小学招生工作的意见、宁波市鄞州区教育局关于做好2017年初中招生工作的意见、宁波市鄞州区教育局关于规范有序做好2017年外来务工人员子女入学工作的通知、鄞州区中河街道小学学区调整公告、2017年鄞州义务段招生有关问题解答和鄞州区2017年外来务工人员子女义务段招生问题解答可进入鄞州教育网查看
———END———
限 时 特 惠: 本站每日持续更新海量各大内部创业教程,永久会员只需109元,全站资源免费下载 点击查看详情
站 长 微 信: nanadh666



