【导语】:综合考虑学位供给、报名人数等变化因素,今年对普通高中第一梯度投档控制线划定比例进行了动态调整。
今年普通高中第一梯度投档控制线划定比例有调整吗?
答:今年的投档录取规定总体保持稳定,综合考虑学位供给、报名人数等变化因素,今年对普通高中第一梯度投档控制线划定比例进行了动态调整,以降序排列在报考总人数10%位置(去尾取整)的考生成绩作为普通高中第一梯度投档控制线。
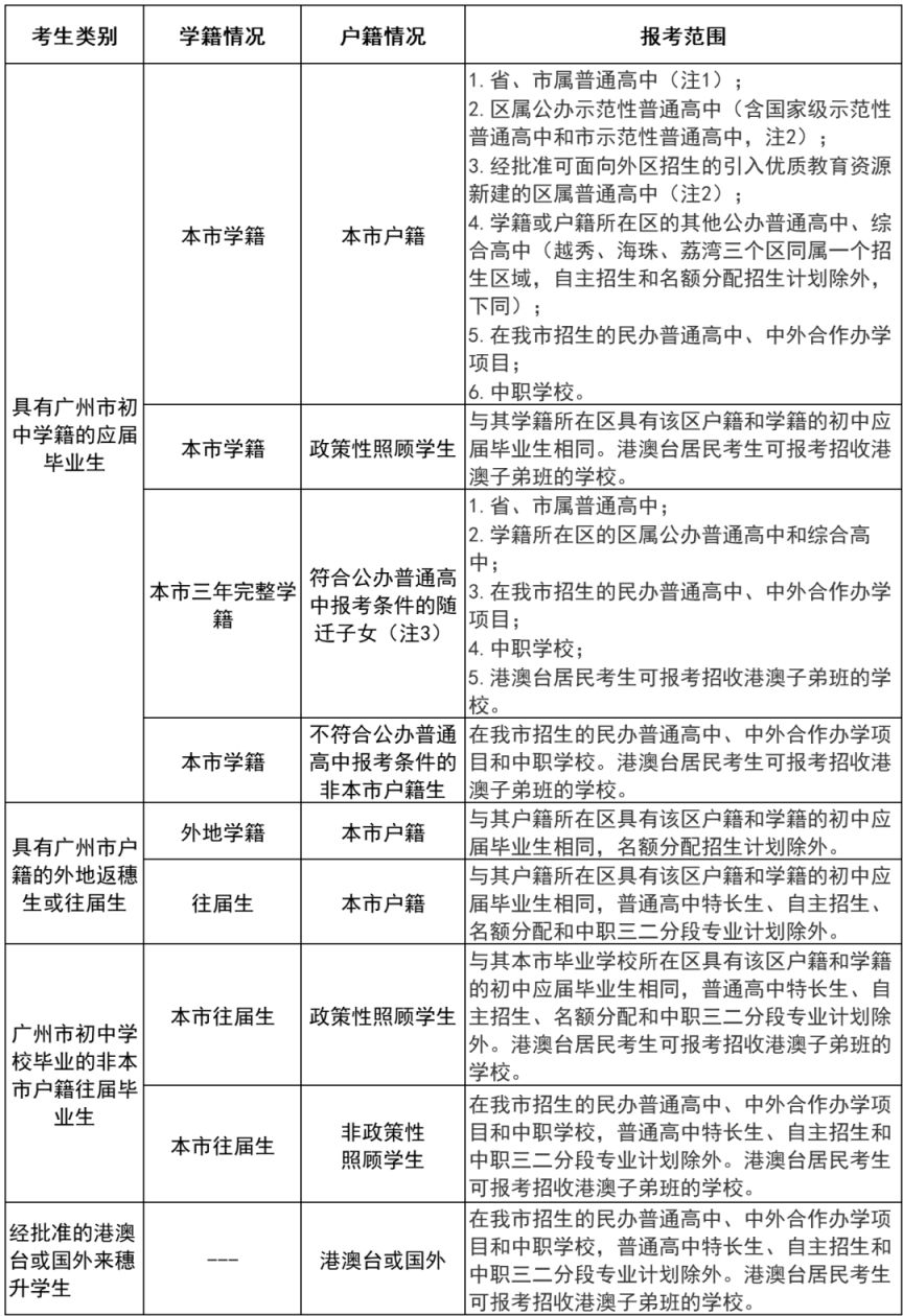
各类考生的报考范围是什么?
答:各类考生的报考范围如下表:

图源:广州政府网
注:
1.省、市属普通高中:华南师范大学附属中学、广东实验中学、广东广雅中学、广州市执信中学、广州市第二中学、广州市第六中学、广州市铁一中学、广州大学附属中学、广州协和学校、广东华侨中学、广州市艺术中学、广州外国语学校、清华附中湾区学校。具体学校名单以《报考指南》为准。
2.区属公办示范性普通高中和经批准可面向外区招生的引入优质教育资源新建的区属普通高中:区属公办示范性普通高中面向本区招生,但每所区属公办示范性普通高中原则上可将不超过15%的招生计划面向外区招生;南沙区等部分普通高中学位供给相对宽裕的区,区属公办示范性普通高中经市教育局批准,可将不超过25%的招生计划面向外区招生;在非中心城区,引入省内外优质教育资源新建的区属普通高中,经市教育局批准后,可将部分招生计划面向全市招生,具体比例由各区根据实际情况申请。具体学校名单详见《报考指南》。
3.符合公办普通高中报考条件的随迁子女:省、市属和各区公办普通高中招收非政策性照顾的非广州市户籍初中毕业生的计划为该校当年招生计划的8%至18%。区属公办普通高中的具体比例由各区根据实际情况确定,省市属公办普通高中的具体比例由学校自行确定。公办普通高中投档时,非政策性照顾的非广州市户籍应届初中毕业生与户籍生同时投档录取,其录取人数不超过其最大计划数。
4.符合名额分配报考资格的考生,按其学籍所在区填报名额分配志愿,可填报名额分配到本校的普通高中学校志愿。
5.往届生不可报考特长生、自主招生、名额分配和中职三二分段专业计划。
———END———
限 时 特 惠: 本站每日持续更新海量各大内部创业教程,永久会员只需109元,全站资源免费下载 点击查看详情
站 长 微 信: nanadh666



