
昨天中考成绩及录取分数线公布,各个学校也陆陆续续传来了喜报。由于政策要求,义务教育阶段很多学校不公布考试成绩。
所以柯柯老师只找到部分学校的2020年中考成绩供大家参考,快来找找你家孩子理想校的中考情况吧~

天宁区
常州市正衡中学
最高分:667
自招情况:省中录取24人,一中录取64人,奔牛,北郊合计录取17人

常州市第二十四中学
最高分:661
自招情况:省中录取12人,一中录取5人,北郊录取7人,奔牛录取3人

新北区
常州市外国语学校
最高分:670
自招情况:省中录取50人,一中录取18人,北郊录取11人,奔牛录取1人

常州市中天实验学校

常州市新北实验中学
自招成绩:省中录取4人,一中录取7人,北郊录取17人,奔牛录取14人

钟楼区
北京师范大学常州附属学校
最高分:659
自招情况:省中录取4人,一中录取2人,北郊录取4人,奔牛录取3人

常州市北郊初级中学
最高分:662
自招情况:省中录取1人,一中录取4人,北郊录取10人,奔牛录取2人
常州市清潭中学
最高分:661
自招情况:省中录取3人,一中录取1人,北郊录取6人,奔牛录取3人
武进区
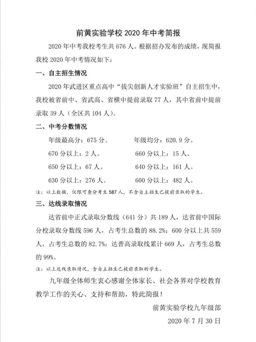
常州市武进区前黄实验学校

常州市武进区淹城初级中学

常州市武进区人民路初级中学

常州市武进区星辰实验学校
高分段人数:
郭书琪669分,政史93,语文112,数学112,物理98,化学98,英语116,体育40商韵涵660分,政史91,语文106,数学114,物理97,化学97,英语115,体育40王奕涵661分,政史93,语文111,数学112,物理92,化学97,英语116,体育40吴思远662分,政史96,语文100,数学115,物理98,化学98,英语115,体育40
常州市武进区湖塘实验中学
高分段人数:
杨洋668分,政史96,语文104,数学120,物理99,化学96,英语113,体育40 张程熙667分,政史93,语文108,数学120,物理99,化学98,英语109,体育40 马俐娜666分,政史94,语文110,数学116,物理98,化学94,英语114,体育40程钱666分,政史90,语文114 ,数学117,物理96,化学92,英语117,体育40韩宇扬665分,政史93,语文104,数学114,物理98 化学97,英语119,体育40 罗文昕661分,政史92,语文103,数学118,物理97,化学95,英语116,体育40 叶新宇661分,政史93,语文102,数学114,物理98,化学98,英语116,体育40 张灏661分,政史92,语文110,数学108,物理99,化学98,英语114,体育40 徐冰洁660分,政史 95,语文103,数学108 物理98,化学100,英语116 体育40
这两天柯柯老师也会持续跟进各校中考情况的~没看到心仪学校中考情况的家长朋友可以持续关注,有一手消息柯柯老师一定第一时间通知大家~
———END———
限 时 特 惠: 本站每日持续更新海量各大内部创业教程,永久会员只需109元,全站资源免费下载 点击查看详情
站 长 微 信: nanadh666



