7月18日-21日!福建高考艺术类本科批校考阶段常规志愿填报!
2023年福建省普通高校招生艺术类本科批校考阶段常规志愿7月18日8时开始填报,7月21日18时截止。截止时间一到,志愿填报系统将自动关闭。
请考生在规定的时间内登录省教育考试院门户网站(),点击“数字服务大厅——高考高招——高考志愿填报及志愿填报辅助系统”图标,输入本人的账号、密码,并输入验证码,点击“登录”按钮后进入系统进行填报,填报完成后须点击提交保存。
现艺术类提前批院校录取分数、文化/专业最低控制线已公布,小艺整理至以下表格,快收藏点赞吧~

如何快速查找院校,大家可以点击文章右上角 “…”后点击“搜索页面内容”,输入院校名字即可快速到达制定院校。

01
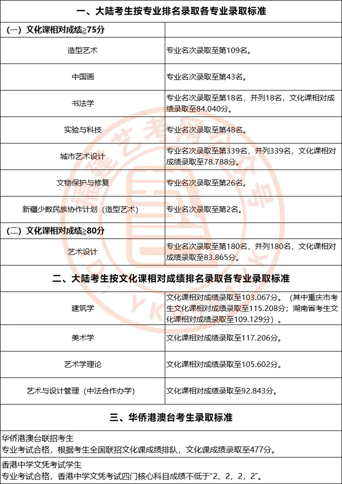
中央美术学院

02
中国美术学院
艺术类校考专业和建筑学专业划定文化课控制分数线 366分(不分文理),对于分文理科的省份,则按文科366分,理科366分执行。

建筑学按各省美术学与设计学统考合格后以高考文化成绩排名顺序录取
03
天津美术学院

04
广州美术学院

05
湖北美术学院
湖北省录取控制分数线:

外省市录取控制分数线:

湖北美术学院2023年绘画设计类(包含25个专业及方向)最低分:

06
鲁迅美术学院
其他专业2023文化课最低控制线为 350分。
鲁迅美术学院2023年本科招生录取分数线:

07
四川美术学院
2023年本科(艺术类提前批)录取分数线公布如下:
一、艺术类提前批录取分数线(含理论类、书法类、造型类、设计类)

四川美术学院2023年艺术类专业本科招生文化控制分数线为360分(不分文理)。
08
清华大学美术学院
一、设计学类
获发我校2023年专业考试合格证的考生,高考成绩(不含政策性加分,下同)达到所在省份本科(文/理)一批线,综合成绩北京不低于219.48分、重庆不低于223.65分、 其他省不低于 214.68分可予录取。
以上录取北京生源26人,其他省生源144人。
二、美术学类
获发我校2023年专业考试合格证的考生,高考成绩达到所在省份本科(文/理)一批线,专业课成绩北京不低于423.25分、四川不低于448.75分、 其他省不低于 447分(专业课成绩同为447分者,文化课相对成绩不低于111.67分)可予录取。
以上录取北京生源8人,其他省生源47人。
三、艺术史论
艺术史论专业初选合格的考生,高考成绩达到所在省份本科文史类一批线,文化课相对成绩重庆不低于133.33分、山东不低于129.81分、陕西不低于128.83分、江苏不低于124.29分、其他省份不低于122.12分可予录取。
以上录取15人。
注:
1.文化课相对成绩=高考成绩÷所在省文史/理工类本科一批线×100。
2.设计学类综合成绩=【专业课成绩÷外埠入围线446.25/北京入围线421.5×100】+【高考成绩÷所在省文史/理工类本科一批线×100】。
3.专业课折算成绩和文化课相对成绩均四舍五入保留到小数点后两位。
4.合并一二本科批次的省份一批线参照各省相应的特殊类型控制分数线执行。
2023年清华大学美术学院校考合格分数线及合格人数:
1、设计学类:
北京市:专业总成绩不低于421.5分,共计104人;
其他省:专业总成绩不低于446.25分(四川省不低于449分),共计571人;
2、美术学类:
北京市:专业总成绩不低于416.25分,共计31人;
其他省:专业总成绩不低于444.75分,共计184人;
3、艺术史论专业无专业考试,文化综合素养测试合格且符合报名要求的考生可获发合格证。
09
西安美术学院

西安美术学院2023年本科艺术类提前批次 省外录取分数线(福建):

在其他省份,美术学类、设计学类、雕塑、书法学专业的综合分计算方法为:综合分=(文化总分÷文化满分×50)+(省统考总分÷省统考满分×50)。
10
景德镇陶瓷大学
录取总分=专业成绩总分÷专业满分×70 +文化课成绩总分÷文化课满分×30
1.书法学专业录取最低分70.21(全国)。
2.美术与设计学类专业录取最低分71.175(福建)。
11
浙江理工大学
综合分(满分750分,保留2位小数)计算方法:(专业总成绩折百分制×50%+高考文化总成绩折百分制×50%)×7.5
单科要求: 外语高考成绩要求60分及以上(满分不是150分的按比例折算)。

2023年省外美术类 校考合格线:产品设计(纺织品艺术设计)231分、服装与服饰设计240分、设计学类224分、服装与服饰设计(中外合作办学)(中美合作)221分、视觉传达设计(中外合作办学)(中美合作)236分。
12
天津工业大学
2023年天津工业大学(福建省)设计学类历史720分、物理696分,动画730分、广播电视编导524分
13
北京印刷学院
2023年视觉传达设计、数字媒体艺术、动画、绘画4个专业组织校考,各专业录取综合分如下表:

综合分录取:综合分=校考专业课成绩÷校考专业课合格线×100+文化课成绩÷生源地本科(文/理科)一批控制分数线×100
14
东华大学

15
吉林艺术学院
我院的录取工作按国家教育部有关文件、各省级招生考试机构及我院有关规定执行。录取时,学院根据考生的文化和专业成绩,德智体美劳全面衡量,择优录取。
一、吉林省考生
①文化成绩达到吉林省普通本科线的85%(含85%):播音与主持艺术、戏剧影视导演(戏剧导演)专业
②文化成绩达到吉林省普通本科线的80%(含80%):音乐学(理论、师范)、书法学专业
③文化成绩达到吉林省普通本科线的75%(含75%):作曲与作曲技术理论(含电子音乐作曲和电子音乐制作)、表演(戏剧表演、服装与服饰展演)专业
④文化成绩达到吉林省普通本科线的70%(含70%):音乐表演(中国乐器演奏、管弦乐器演奏、声乐演唱、键盘乐器演奏、合唱指挥、流行音乐制作与创作、现代器乐、流行音乐演唱、流行音乐唱作、流行歌舞)专业
⑤文化成绩达到吉林省普通本科线的65%(含65%):舞蹈学(师范)、舞蹈编导、舞蹈表演(中国舞表演)、表演(京剧表演、多剧种表演、戏曲伴奏)专业
⑥文化成绩达到吉林省艺术类本科线:美术学(含师范和视觉艺术策划)、绘画、视觉传达设计、环境设计、服装与服饰设计、产品设计、摄影、艺术设计学、数字媒体艺术、影视摄影与制作(电影)、动画、戏剧影视美术设计(含戏曲舞台设计)、广播电视编导(影视、演艺策划、电影制片、戏曲编导)、戏剧影视文学专业
二、外省考生
①文化成绩达到所在省(市、区)普通本科线的80%(含80%):播音与主持艺术、戏剧影视导演(戏剧导演)专业
②文化成绩达到所在省(市、区)普通本科线的75%(含75%):音乐学(理论、师范)、书法学专业
③文化成绩达到所在省(市、区)普通本科线的70%(含70%):作曲与作曲技术理论(含电子音乐作曲和电子音乐制作)、表演(戏剧表演、服装与服饰展演)专业
④文化成绩达到所在省(市、区)普通本科线的65%(含65%):音乐表演(中国乐器演奏、管弦乐器演奏、声乐演唱、键盘乐器演奏、合唱指挥、流行音乐制作与创作、现代器乐、流行音乐演唱、流行音乐唱作、流行歌舞)专业
⑤文化成绩达到所在省(市、区)普通本科线的60%(含60%):舞蹈学(师范)、舞蹈编导、舞蹈表演(中国舞表演)、表演(京剧表演、多剧种表演、戏曲伴奏)专业
⑥文化成绩达到所在省(市、区)所属专业类别艺术类普通本科线:美术学(含师范和视觉艺术策划)、绘画、视觉传达设计、环境设计、服装与服饰设计、产品设计、摄影、艺术设计学、数字媒体艺术、影视摄影与制作(电影)、动画、戏剧影视美术设计(含戏曲舞台设计)、广播电视编导(影视、演艺策划、电影制片、戏曲编导)、戏剧影视文学专业
16
西安音乐学院
西安音乐学院2023年本科招生录取文化课最低控制分数线(福建):
艺术文(历史组):340
艺术里(物理组):323
17
武汉音乐学院
我校2023年普通本科招生各专业高考文化课录取控制分数线(750分制)如下:

18
中国戏曲学院

19
北京舞蹈学院

20
浙江音乐学院
浙江音乐学院2023年全日制本科招生文化成绩录取控制分数线:

浙江音乐学院2023年全日制本科招生各专业(综合)拟录取最低成绩:

21
沈阳音乐学院
沈阳音乐学院2023年本科艺术类专业录取各省文化课最低控制分数线:

22
上海音乐学院

23
星海音乐学院
星海音乐学院2023年本科招生录取文化最低控制分数线(非广东省):

24
天津音乐学院


25
中国传媒大学
中国传媒大学2023年 艺术类本科专业录取分数线:

26
广西艺术学院
广西艺术学院艺术类本科专业招生录取文化最低控制分数线、录取排序最低分(福建省):

27
中央民族大学
普通本科福建美术类:541.8(文史)
中央民族大学2023年艺术类校考专业拟录取原则及分数线:按照校考专业成绩从高到低排队,划定了各专业(方向)分数线。详情如下:
1.美术学类:专业线171
2.设计学类:专业线163.333
3.舞蹈表演(男):专业线67.008
4.舞蹈表演(女):专业线77.4
5.舞蹈学(男):专业线71.633
6.舞蹈学(女):专业线73.725
7.舞蹈表演(民族艺术英才班)(男):专业线72.417
8.舞蹈表演(民族艺术英才班)(女):专业线78.107
9.作曲与作曲技术理论:专业线84.2167
10.音乐学:专业线88.251
11.音乐学(民族班)(男):专业线81.2867
12.音乐学(民族班)(女):专业线83.8233
13.音乐表演(含民族艺术英才班):计划做分省,专业线不低于60
28
上海戏剧学院

我校按考生的专业统考成绩和高考文化成绩计算进档考生的合成分:合成分=高考文化投档成绩×50%+(高考文化满分÷美术类专业统考满分)×美术类专业统考成绩×50%。
29
云南艺术学院
云南艺术学院2023年招生录取文化课成绩最低控制分数线(适用于云南省考生):

省外未公布
30
江南大学

31
哈尔滨音乐学院

32
山东工艺美术学院
山东工艺美术学院2023年 山东省内艺术类本科专业录取情况(艺术提前批)

33
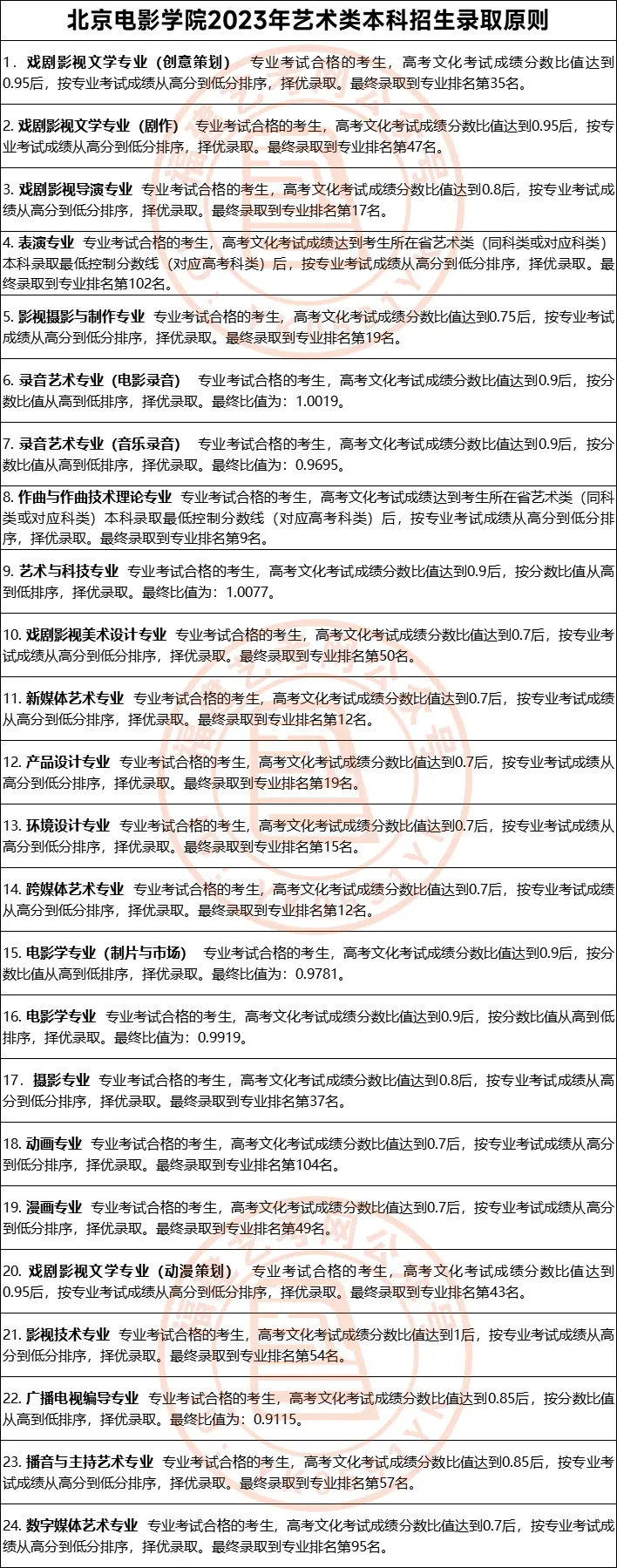
北京电影学院

34
北京服装学院
北京服装学院2023年校考艺术类本科专业录取分数线:
1.设计学类为173.796
2.美术学类为171.516
3.动画专业为188.653
4.表演(服装表演)专业为84.8(男生),74.4(女生,文化折算成绩为73.023)
5.表演(广告传播)专业为81.6(男生),76.6(女生)
35
上海大学
上海大学2023年艺术类(上海市统考)专业录取分数线:

36
山东艺术学院
山东艺术学院2023年山东 省内本科提前批录取情况

37
华中师范学院
38
中国音乐学院
中国音乐学院2023年本科招生录取 文化课控制分数线:

中国音乐学院2023年本科招生录取情况 (音乐学专业):

中国音乐学院2023年本科招生录取情况 (音乐教育专业):

中国音乐学院2023年本科招生录取情况 (艺术管理专业):

中国音乐学院2023年本科招生录取情况 (音乐表演专业):


39
中央音乐学院
中央音乐学院2023年本科招生高考录取分数线汇总:


福建艺考网粉丝福利
———END———
限 时 特 惠: 本站每日持续更新海量各大内部创业教程,永久会员只需109元,全站资源免费下载 点击查看详情
站 长 微 信: nanadh666



