今天是6月27日,你知道今天是什么日子吗?

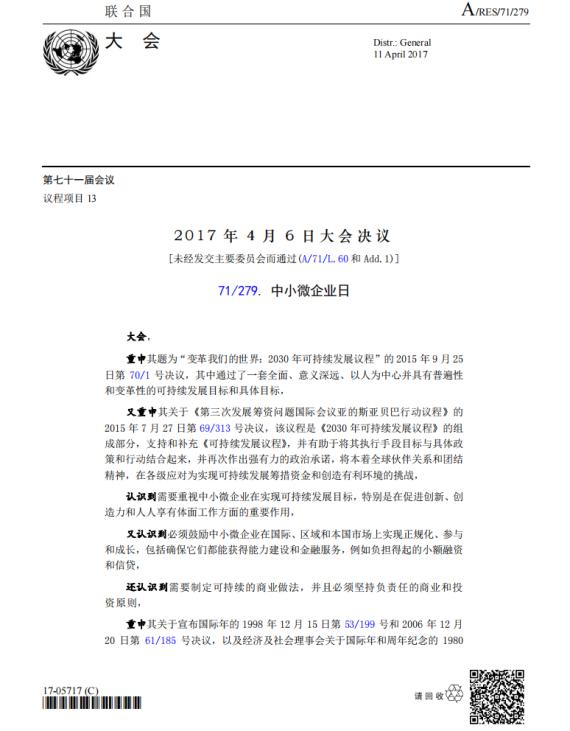
2017年4月6日,第七十一届联合国大会第74次全体会议通过了第A/RES/71/279号决议,确立了每年6月27日为“中小微企业日”。


数据显示,中小微企业占全球企业总数的90%,为全球提供了60%~70%的就业岗位,并贡献了全球50%的国内生产总值。作为世界各地社会的支柱,中小微企业为地方和国家经济以及维持生计做出了贡献,尤其是对身处弱势境遇的工作穷人、妇女、青年而言。
在中国,中小微企业的划分主要依据国家统计局《关于印发〈统计上大中小微型企业划分办法(2017)〉的通知》(国统字〔2017〕213号)。

截至2021年末,全国企业的数量4842万户,其中99%以上都是中小企业。第四次经济普查数据显示,中小企业的从业人数占全部企业从业人数的比例达到80%。以中小微为主的民营企业是我国第一大的外贸经营主体,2021年对外贸增长的贡献度超过了58.2%。中小微企业是经济发展的主力军、促进就业的主渠道、产业链供应链稳定的重要基础。中小企业好,中国经济才会好,确保中小微企业市场主体稳定,才能为我国经济大盘的稳定奠定坚实基础。
当前,世界百年未有之大变局正在加速演进,新冠肺炎疫情仍在蔓延,人类社会面临前所未有的挑战,世界发展进入新的动荡变革期。
今年以来我国推出多项助企纾困政策措施,一起来了解下呗~
———END———
限 时 特 惠: 本站每日持续更新海量各大内部创业教程,永久会员只需109元,全站资源免费下载 点击查看详情
站 长 微 信: nanadh666



