本文引用地址:
0 引言
云电脑是一种整体服务方案,包括云端资源、传输协议和云终端。用开放式云终端通过传输协议,把桌面、应用、硬件等资源以按需服务、弹性分配的服务模式提供给用户。用户无需考虑构建复杂的IT,就可实现单机多用户。IT 行业在过去的几十年里得到了迅猛发展,但同时也带来一系列负面影响,包括高昂的成本、缓慢的响应速度以及缺乏一体化管理的基础架构。云电脑是一种全新的IT 服务,也称之为云电脑服务。与传统电脑相比,云电脑没有CPU、内存和硬盘等硬件,这些硬件全部汇集在云端的数据中心里。用户只需一个小巧的终端设备,在任何有网络的地方接入网络,连接键盘、鼠标和显示器,就可以访问个人的桌面、数据和各种应用,一切与使用普通个人电脑没有区别。简而言之,传统电脑依靠主机运行,而云电脑设备是通过云端运行。
和传统计算机相比,云电脑的部署更加简单、快捷、便于集中管控和维护,降低了人力物力成本。由于对本地终端硬件要求较低,云电脑在使用、维护和管理上较传统电脑具备很多优点。例如:升级系统、修补漏洞都在云端集中进行,不必个人操作;在云终端上,病毒无任何附着物,在服务器端则采用多种安全机制,比传统电脑更安全;同时,个人数据存储在云端,有多种机制进行备份,个人数据不会丢失;云电脑所有应用、数据、以及各种接口都可统一管理和控制,从而保证企业数据不会流失;此外,云终端由于功耗低,设计上采用较为封闭的外壳,使用寿命要长很多。在教学、科研、企业管理方面都有独特优势。另外现阶段的游戏随着制作越来越精良,对传统PC硬件CPU/GPU的要求也越来越高,云电脑的一系列优势也可极大降低游戏门槛,从而在云游戏场景也将具备广阔的市场前景。
1 云电脑终端一般基本性能要求
1.1 面向办公终端


1.2 面向营业厅、软件开发终端

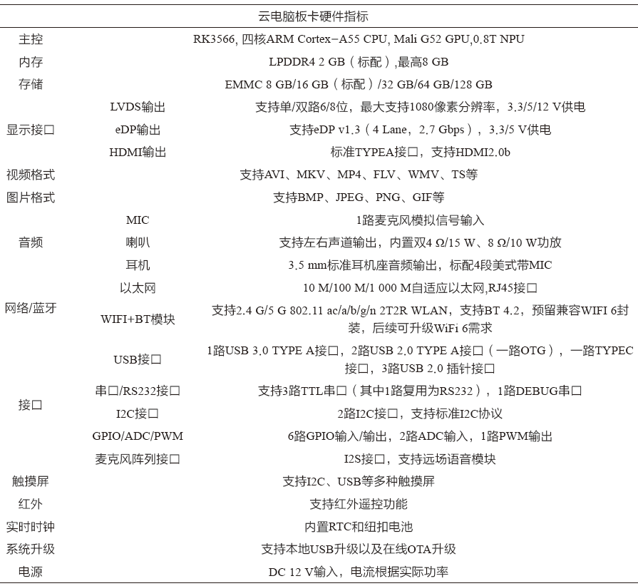
以上是某运营商对于云电脑终端的硬件需求。本文以面向办公终端、在线教育、在线游戏等场景为出发点,经过综合对比海思、MTK、、瑞芯微等多家平台方案,最终以瑞芯微平台做平台支撑,在满足上述1.1 规格需求的基础上预留出部分功能需求,形成的板卡规格如下:

2 云电脑板卡方案设计
2.1 方案系统架构
本方案设计中,关键电路由小系统核心、实时时钟、网络传输、LCD 显示部分,USB 外设接口等部分组成。系统框图如下图1 所示。在信号输入部分,由于芯片内部没有集成PHY,网络信号MDI/MDIX 经PHY 芯片转换成RGMII 信号送入主芯片处理,USB 信号因兼容设计较多外设,部分外设USB 信号经过HUB 后送入主芯片,包括TYPE C 信号以及移动硬盘、鼠标、键盘等USB 外设。在信号输出部分,有HDMI OUT 接口,预留兼容EDP 屏接口,另外 本身不支持点LVDS屏,所以需要一颗转换芯片将MIPI DSI 信号转换为LVDS 信号输出。因为云电脑需要实现远程控制,因此设计实时时钟电路用于远程控制系统定时开关机功能,同时也可在网络连接异常时确保系统时间正常显示。在网络传输部分,则由2.4 G/5 G 双频Wi-Fi 以及千兆有线网络组成,确保用户在无线/ 有线环境下均可实现云端办公、教育、娱乐、游戏等功能。针对小系统核心、实时时钟、网络传输、LCD 显示在下文详细阐述。

图1 系统框图
经过板卡设计,形成产品形态如下图2 所示,除上述关键电路以外,还预留较多功能以便后续扩展使用,例如MIPI CSI 接口以便用于后续整机内置MIPI 摄像头需求。

图2 板卡基本产品形态
2.2 核心系统方案设计
云电脑平台方案以 为核心, 搭配外置 以及EMMC5.1。采用全新独立JPEG 解码处理器,高效并发处理多小图解析,有十分强大的视频编解码能力, 支持4K H.264/H.265/VP9 等多种格式高清解码,编码支持1080 像素,60fps 的H.264 及H.265 格式编码,支持动态码率、帧率、分辨率调节等功能。 嵌入式3DGPU 完全兼容 ES1.1/2.0/3.2、Open CL 2.0和.1。在信号处理流程上,除了支持硬件外设外,云电脑的核心内容主要是要处理云端数据,因此在核心系统方案中,针对云端数据处理流程如图3 所示,其中图模式是云电脑图像变化频率较低时使用的模式,整个云桌面是1 张大的,每当图像有变化的时候只把变化区域的数据以RGBA 的格式传到客户端,然后客户端对应更新大图中发生变化区域的数据。流模式是云桌面内图像变化频率较高时使用的模式,这种模式下是把整个桌面图像用h264 协议编码后传到客户端,然后客户端用的media codec 解码并渲染到 上:

图3 云电脑核心数据处理流程
2.3 实时时钟电路设计
实时时钟电路的作用主要有时间记忆以及定时开关机等作用,一般只需要整机首次开机设置1 次即可,如2.1 描述,云电脑需要实现远程控制,因此设计实时时钟电路用于远程控制系统定时开关机功能,同时也可在网络连接异常时确保系统时间正常显示。常用的实时时钟芯片为 系列等,工作频率为32.768 kHz,业内通用做法是采用 电池,时钟芯片长期需要消耗电流,如果单独只采用 给时钟芯片供电,则会导致电池电量在3~4 年即要更换电池,本方案采用电池/ 板卡DC 供电的双供电系统,可极大的提升电池使用年限。如图4 所示,其中纽扣电池接口采用外挂电池形式,方便后续用户更换。

2.4 网络传输电路设计
在云电脑应用场景,高速、高稳定性是用户体验的最佳保障,因此本方案设计采用千兆以太网+2.4 G/5 G双频Wi-Fi 双网络连接方案。下面针对两部分分别阐述。
千兆网是指有线网络达到10 M/100 M/1 000 Mb/s自适应以太网, 因 并未集成PHY 芯片, 因此在实现千兆网通讯时硬件有两种方案,一种是采用USB 网卡芯片, 即将MDI/MDIX 信号通过USB网卡芯片转换为USB3.0 信号,该方案需要占用一路USB3.0 接口。另外一个方案是采用RGMII 接口,将有线MDI/MDIX 信号通过RGMII 网卡芯片转换为吉比特介质独立接口( Media ,RGMII)。RGMII 均采用4 位数据接口,工作时钟125 MHz,并且在上升沿和下降沿同时传输数据,因此传输速率可达1 Gbit/s。本方案采用 来实现千兆以太网的信号传输。下图5 为典型的RGMII 应用框图。

图5 RGMII典型应用框图
考虑到用户使用场景的复杂性,本方案采用2.4 G/5 G 双频Wi-Fi 模组。Wi-Fi 一词是无线保真度( )的简称。位于美国德克萨斯州的国际WiFi 联盟负责Wi-Fi 的认证和商标授权工作,其中Wi-Fi802.11n协议标准对应Wi-Fi4,802.11ac 对应为Wi-Fi5,802.11ax 对应为Wi-Fi6。Wi-Fi4、Wi-Fi5、Wi-Fi6都是Wi-Fi 信号国际技术标准,是一种无线局域网技术,最显著的区别就是吞吐速率的区别,如图6 所示,其他的区别在这里不做赘述。

图6 不同Wi-Fi标准吞吐速率差异
设计之初为了避免不同整机单独要做SRRC 认证,减少认证费用以及周期,优先考虑蓝牙WiFi USB 集成模组,但是因为整机需求蓝牙通话功能,有别于音乐播放音频传输,蓝牙实时通话音频传输在硬件通路上是需要走PCM 通路,现有的USB 模组暂时无法实现该功能,因此最终选取SDIO 板载蓝牙Wi-Fi5 模组,电路兼容 以及 等,同时考虑未来进一步提速需求,板卡兼容板载Wi-Fi6 模组封装。
2.5 LCD显示方案设计
在小尺寸屏市场,屏接口主要有RGB/MIPI DSI/EDP/LVDS 四种。简要定义如下:RGB 接口是基于三原色数据信号,实现CPU 与LCD 之间的数据交互。液晶中所用的MIPI 接口,其专业名称叫DSI,全称 。顾名思义,该接口是指用于显示模块的1 个串行接口,基于MIPI 协议而产生。eDP(,嵌入式 Port),它是一种基于 Port 架构和协议的一种内部数字接口,LVDS(Low- )低电压差分信号,是一种低功耗、低误码率、低串扰和低辐射的差分信号技术。不同接口的工作原理不同,对应的应用场景也不尽相同。在本方案的云电脑场景,所用到的LCD 屏尺寸从18.5~27 英寸不等,该尺寸段主要以LVDS 接口为主,分辨率为典型的1 080 像素。 平台方案本身无LVDS 信号输出,只有MIPI DSI 以及EDP 接口。为了实现LVDS点屏需求,需要通过MIPI DSI 或者EDP 接口转化为LVDS 信号输出。为了最大实现板卡兼容,选择保留EDP 屏接口,通过转换芯片将MIPI DSI 转化为LVDS信号输出。LVDS 眼图实测如图7 所示。

图7 LVDS实测眼图
3 结束语
本文简单介绍了云电脑的工作原理以及硬件规格参数,详细阐述了如何通过 平台开发来实现云电脑场景需求,对后续云电脑平台开发具备一定借鉴意义。云电脑作为一种新型产品形态,因其安全、便捷,用户只要有账号,即可在任意场景下登陆,在未来办公、教育、云游戏等诸多场景将具备极为广阔的市场前景。
———END———
限 时 特 惠: 本站每日持续更新海量各大内部创业教程,永久会员只需109元,全站资源免费下载 点击查看详情
站 长 微 信: nanadh666



