我校办学历史悠久、底蕴深厚,积淀了我国近代高等教育史上最早的一批土木、建筑、环境类学科精华,是我国著名的土木、建筑“老八校”之一,原冶金工业部直属重点大学。现为“国家建设高水平大学项目”和“中西部高校基础能力建设工程”实施院校、陕西省、教育部与住房和城乡建设部共建高校。
根据我校2024年硕士研究生招生一志愿上线情况,结合招生实际需求,我校部分专业拟接收调剂考生。真诚欢迎符合2024年国家A类地区分数线的考生优先选择调剂到我校。
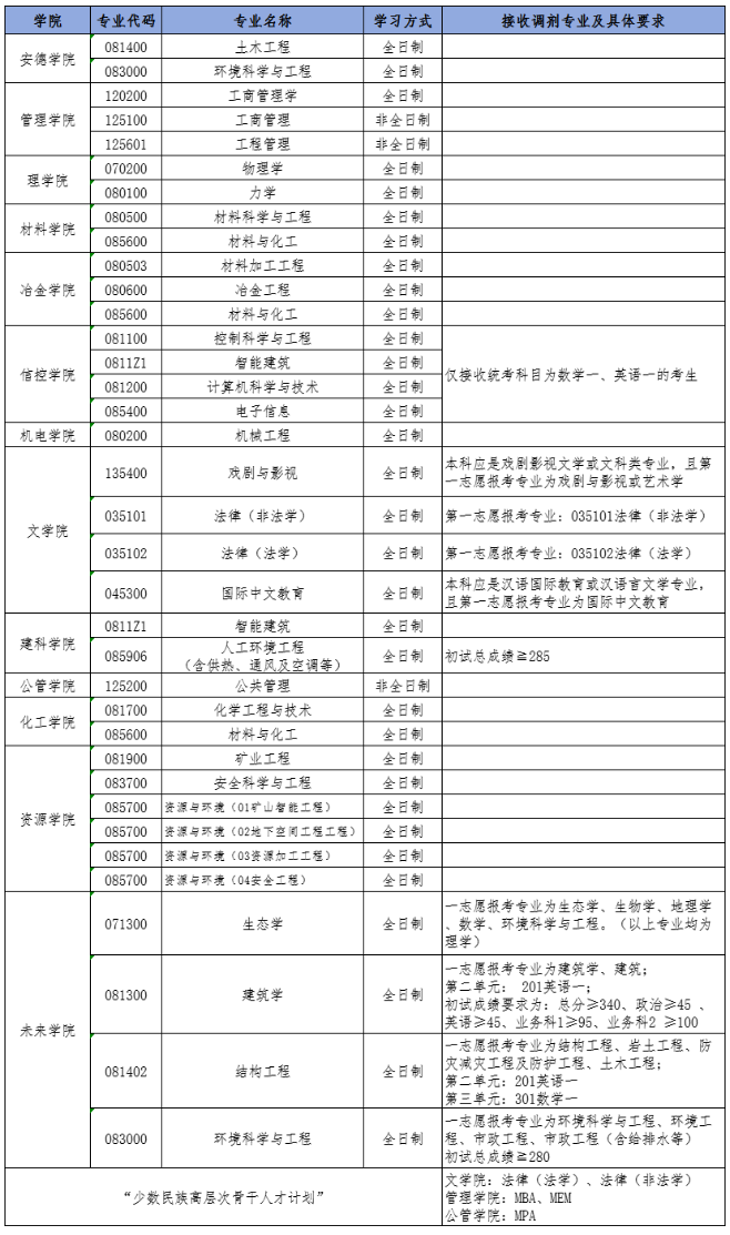
一、拟接收调剂专业

二、调剂基本条件
1.符合调入专业的报考条件。
2.初试成绩符合第一志愿报考专业在调入地区的全国初试成绩基本要求。
3.调入专业与第一志愿报考专业相同或相近。
4.初试科目与调入专业初试科目相同或相近,其中统考科目原则上应相同。
5.第一志愿报考照顾专业(工学照顾专业)的考生若调剂出本类照顾专业,其初试成绩必须达到调入地区该照顾专业所在学科门类(类别)的全国初试成绩基本要求。第一志愿报考非照顾专业的考生若调入照顾专业,其初试成绩必须符合调入地区对应的非照顾专业学科门类(类别)的全国初试成绩基本要求。工学照顾专业之间调剂按照顾专业内部调剂政策执行。
6.第一志愿报考工商管理、公共管理、旅游管理、工程管理、会计、图书情报、审计专业学位硕士的考生在满足调入专业报考条件、且初试成绩同时符合调出专业和调入专业在调入地区的全国初试成绩基本要求的基础上,可相互调剂,但不得调入其他专业;其他专业考生也不得调入以上专业。
7.第一志愿报考法律(非法学)专业学位硕士的考生不得调入其他专业,其他专业的考生也不得调入该专业。
8.我校所有调剂专业均不接收跨门类考生。
9.报考“退役大学生士兵计划”的考生调剂需符合我校划定的“退役大学生士兵计划”复试分数线。
10.报考“少数民族高层次骨干人才计划”的考生不得调剂到该计划以外录取;未报考的不得调剂入该计划录取。
11.参加单独考试(含强军计划、援藏计划)的考生不得调剂。
12.调剂考生还须满足各学院制定的调剂政策。
三、调剂程序
1.2024年全国硕士研究生招生“网上调剂意向采集系统”于3月28日开通,“调剂服务系统”将于4月8日开通。研招网全国调剂服务系统()开通后,请考生登陆系统并按要求填报我校调剂志愿,不经调剂系统调剂无效。
2.学校初选后,确定合格考生,并通过研招网调剂系统向考生发送复试通知。
3.考生在规定时间内登陆调剂系统接收复试通知,并按照学院安排参加复试。
四、调剂考生复试时间及方式
1.复试时间:2024年4月8日起,具体时间、地点以学院通知为准。
2.复试方式:2024年我校硕士研究生复试原则上采用“线上+线下”相结合的方式进行。同一学科(专业)同一批次考生采用一种复试方式,具体以学院通知为准。
———END———
限 时 特 惠: 本站每日持续更新海量各大内部创业教程,永久会员只需109元,全站资源免费下载 点击查看详情
站 长 微 信: nanadh666



