行业主要上市公司:中国卫通()、华力创通()、盟升电子()、三维通信()等
本文核心数据:国家层面卫星通信行业政策;省级层面卫星通信行业政策;发展规划
1、卫星通信分类
根据国家统计局制定的《国民经济行业分类与代码》,中国把卫星通信服务归入电信、广播电视和卫星传输服务(国统局代码63)中的卫星传输服务(633),其统计4级码为6331和6339;把卫星通信信息系统集成服务归入软件和信息技术服务业(国统局代码65)中的信息系统集成和物联网技术服务(653),其统计4级码为6531;把卫星通信设备制造归入计算机、通信和其他电子设备制造业(国统局代码39)中的通信设备制造(392),其统计4级码为3921。

2、国家层面政策汇总及解读
——国家层面卫星通信相关行业政策汇总
卫星应用产业链涉及众多上下游领域,国家层面卫星通信相关行业政策汇总如下。



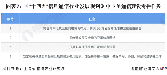
——国家层面卫星通信相关行业发展规划
针对卫星通信产业,国务院、工信部、国家减灾委员会出台一系列规划指导行业发展,国务院在《“十四五”数字经济发展规划》提出加快布局卫星通信网络等,推动卫星互联网建设;在《扩大内需战略规划纲要(2022-2035年)》中提出推进卫星及应用基础设施建设。工信部在《“十四五”信息通信行业发展规划》提出加强卫星通信顶层设计和统筹布局,推动高轨卫星与中低轨卫星协调发展。政策规划强调加快布局,完善空间信息基础设施。


——国家层面卫星通信发展目标解读
工信部在《“十四五”信息通信行业发展规划》指出,我国信息通信行业过去五年虽取得显著成就,但还存在一些短板和弱项,比如在国际海缆、卫星通信网络和云计算设施全球化布局尚不完善。为此,需要加快布局卫星通信。
加强卫星通信顶层设计和统筹布局,推动高轨卫星与中低轨卫星协调发展。推进卫星通信系统与地面信息通信系统深度融合,初步形成覆盖全球、天地一体的信息网络,为陆海空天各类用户提供全球信息网络服务。积极参与卫星通信国际标准制定。鼓励卫星通信应用创新,促进北斗卫星导航系统在信息通信领域规模化应用,在航空、航海、公共安全和应急、交通能源等领域推广应用。

3、各省市层面的政策汇总及解读
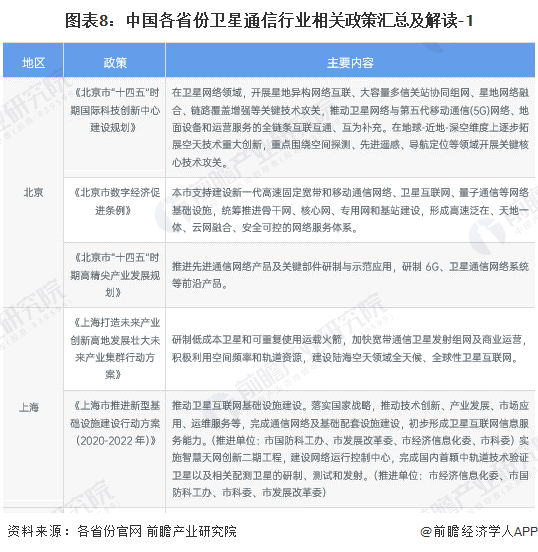
——各省市卫星通信相关行业政策汇总
北京、上海、广东、浙江等省市出台了卫星通信相关政策,多为鼓励、指导行业发展,统筹卫星产业、量子通信、移动通信网络等网路基础设施的发展。



——各省市卫星通信发展目标解读
为加快推动卫星通信产业的发展,各省市提出了相应的发展目标,整体来看,各省市卫星通信产业发展目标主要在于建设安全可靠的全球性卫星互联网体系。

更多本行业研究分析详见前瞻产业研究院《中国卫星通信行业市场前瞻与投资战略规划分析报告》。
同时前瞻产业研究院还提供产业大数据、产业研究报告、产业规划、园区规划、产业招商、产业图谱、智慧招商系统、行业地位证明、IPO咨询/募投可研、IPO工作底稿咨询等解决方案。在招股说明书、公司年度报告等任何公开信息披露中引用本篇文章内容,需要获取前瞻产业研究院的正规授权。
更多深度行业分析尽在【前瞻经济学人APP】,还可以与500+经济学家/资深行业研究员交流互动。
———END———
限 时 特 惠: 本站每日持续更新海量各大内部创业教程,永久会员只需109元,全站资源免费下载 点击查看详情
站 长 微 信: nanadh666



