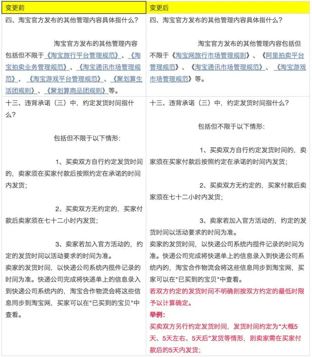
淘宝规则新增:若双方约定的发货时间不明确则按双方约定的最低时限予以计算发货时间;天天特价活动准入、经营、消费者保障、处罚细则变更。
”
作者丨淘宝客服淘小宝
编辑丨关紫予
《淘宝网违背承诺实施细则》规则变更
《淘宝规则》“违背承诺(三)卖家未按约定时间发货”规定中,对于买卖双方自行约定发货时间的按照其约定为准,但日常交易中常会出现约定不清晰的情形,为了更好的对这类问题进行清晰的说明,对《淘宝网违背承诺实施细则》进行了补充修订,将于2016年6月14日生效。
主要变更点如下:

《天天特价管理规范》规则变更
为给更多卖家提供参与天天特价活动的机会,为消费者营造安全安心的网购环境淘宝发货时间,提升消费者的购买信心和满意度,淘宝网将对《天天特价管理规范》做优化调整,将于2016年6月14日生效。
主要变更点如下:

《淘宝网中国质造市场管理规范》规则变更
为了提升中国质造市场商家服务能力及商品质量,提高消费者的满意度淘宝发货时间,中国质造市场将进一步完善商家入驻及清退机制。在本次规范修改中,明确中国质造的招商范围将暂时取消纯设计研发型招商,增加中国质造服务保障相关要求,同时提高商品质量管控要求,将于2016年5月27日正式生效。
主要变更内容如下:


限 时 特 惠: 本站每日持续更新海量各大内部创业教程,永久会员只需99元,全站资源免费下载 点击查看详情
站 长 微 信: nanadh666
———END———
限 时 特 惠: 本站每日持续更新海量各大内部创业教程,永久会员只需99元,全站资源免费下载 点击查看详情
站 长 微 信: nanadh666



