
2020年合肥市中考成绩公布,中考总分750分,最低录取分数线为571分。今年中考难度降低,导致高分人数井喷,700分以上人数达到3198人,竞争激烈!
由于今年教育部严令禁止对中高考状元及升学率等指标的宣传,合肥市学校并没有通过正常的途径发布,有的学校改为“家长委员会”代为发布。根据目前已经发布的信息,我们进行了采集整理,具体如下表。

包河区
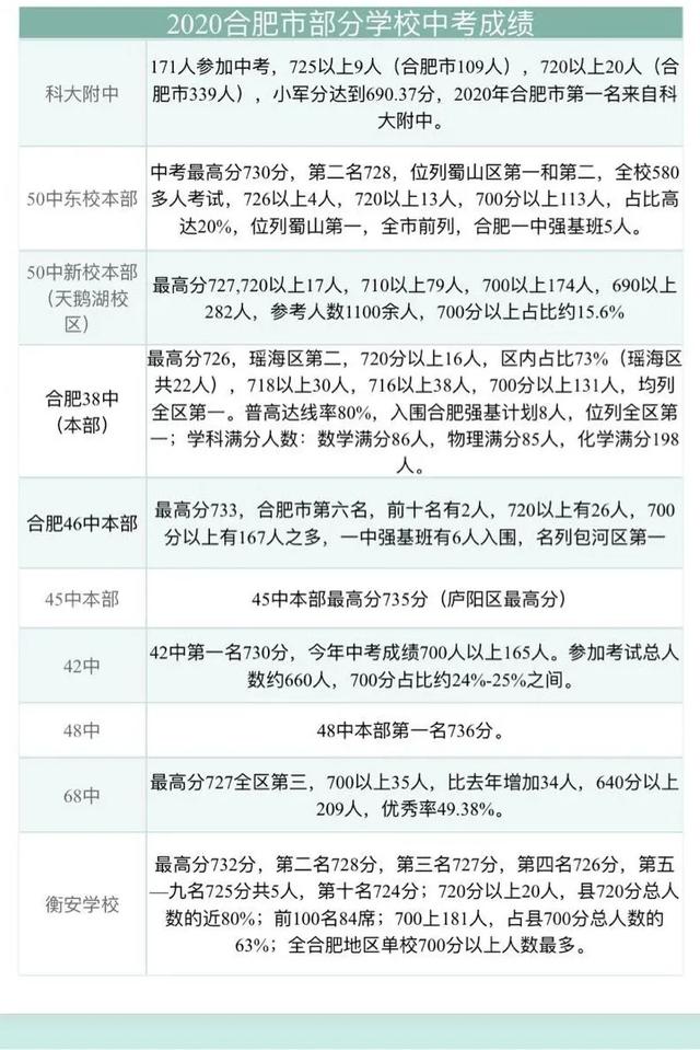
科大附中:最高分738分,第二名736分,700分以上81人,占比达47.4%
政务区:
50中新区:最高分725分,700分以上174人
50中南区:最高分727分
蜀山区:
50中西:最高分727分,700分以上149人
50中东:最高分730分, 第二名728分,700分以上113人
庐阳区:
45中(本):最高分735分 , 第二名733分
45中(森林城):最高分731分
45中(橡树湾):最高分728分
42中(本):最高分730分, 700分以上165人
寿春(南国):最高分730分
包河区:
48中(本):最高分736分, 700分以上164人
48中(望湖城):最高分730分
滨湖新区:
46中(本):最高分733分,700分以上167人
46中(南):最高分727分
48中(滨湖):最高分726分
寿春(滨湖):700分以上344人
经开区
45中(芙蓉):最高分729分, 第二名728分,700分以上37
68中:最高分727分,700分以上35人
高新区
62中:最高分722分
瑶海区
38中:最高分726分,700分以上131人
行知学校:最高分729分
新站区
168(陶冲湖):最高分730分
长丰县:
衡安学校:最高分732分,第二名728分,第三名727分,第四名726分,第五名725分共5人,第十名724分,720分以上20人,占县720分总人数的近80%;前100名占84席;700上181人,占县700分总人数的63%;全合肥地区单校700分以上人数最多。
肥西县:
肥西实验:肥西700以上27人,肥西前10占8席。
肥东县:
肥东三中:
吴雨桐同学以717分荣获全县第二名;
吴丽娟、范亦恒两名同学以716分荣获全县并列第三名;
肥东圣泉:700分以上50人,占全县700以上总数41.3%
锦宏中学:最高分716人,700分以上29人。占全县700以上总人数24%。
巢湖:
春晖学校:最高分728,巢湖市第二名,巢湖市前十名(含并列共14人)10人,巢湖市前20名(含并列25人)占席17人。
———END———
限 时 特 惠: 本站每日持续更新海量各大内部创业教程,永久会员只需109元,全站资源免费下载 点击查看详情
站 长 微 信: nanadh666



