
据山东理工大学官网消息,8月2日下午,学校在大学生艺术中心礼堂召开中层以上干部会议,宣布省委关于学校领导班子调整的决定。
省委决定,胡兴禹同志任山东理工大学党委书记,李玉霞同志任山东理工大学校长。吕传毅同志不再担任山东理工大学党委书记、常委、委员职务。
记者注意到,胡兴禹曾任山东管理学院副院长、齐鲁工业大学副校长、山东理工大学副校长等职,2020年任山东理工大学校长,直至此番调整。
李玉霞曾任山东科技大学信息与电气工程学院、电气与自动化工程学院院长等职,2019年12月任山东科技大学副校长,直至此番调整。
山东省委组织部7月1日发布的任前公示显示:
胡兴禹,男,汉族,1965年6月生,大学,中共党员。现任山东理工大学党委副书记、校长,拟进一步使用。
李玉霞,女,汉族,1967年8月生,在职研究生,工学博士,无党派。现任山东科技大学副校长,拟任省属高校正职。
至此,胡兴禹、李玉霞两人同时明确新职。
此番完成调整后,胡兴禹的主要分工为:主持校党委全面工作,负责干部、组织、巡察、人才工作,分管党委(校长)办公室、巡察工作领导小组办公室、党委组织部(党校)、人才工作处,联系物理与光电工程学院、鲁泰纺织服装学院。
李玉霞的主要分工为:主持校行政全面工作,负责学校发展规划、人事、计划财务、审计工作,分管发展规划处、人力资源处、计划财务处、审计处,联系机械工程学院、电气与电子工程学院。
公开资料显示,李玉霞系山东邹平人,还是一名无党派人士。
她主要从事机器人与智能技术、记忆元件与类脑计算等方面的研究,系山东省泰山学者特聘专家、山东省有突出贡献的中青年专家。
主持和承担国家863计划、国家基金等国家级项目9项,教育部博士点基金、山东省重大创新工程等项目10余项;发表SCI论文100余篇,授权国家发明专利20余项。获教育部自然科学二等奖、山东省技术发明一等奖、全国优秀博士学位论文提名奖、省教学成果一等奖等省部级奖励10余项。2014年以来连续四次入选爱思唯尔中国高被引学者榜单。现任中国自动化学会理事、中国自动化学会机器人专委会委员;山东省自动化学会副会长、山东省机器人研究会副会长、山东省机器人产业联盟副理事长;担任国际杂志 and Chaos 编委(2007年-至今),以及 IEEE Trans. and 、中国科学、物理学报等10余个杂志审稿人;担任多个重要国际国内学术会议的组织委员和程序委员,曾是2013年国际图像图形学国际会议大会主席和2014年国际混沌分形理论与应用研讨会大会副主席。
目前兼任中国自动化学会理事、山东省自动化学会副理事长、山东省党外知识分子联谊会副会长。
山东理工大学创建于1956年,坐落在历史悠久的齐文化发祥地——山东省淄博市,是国家国防科技工业局与山东省人民政府共建高校、山东省高水平大学建设单位,是山东省重点建设的以理工为主的多科性大学。全日制本科在校生34000余人,在学研究生5300余人。
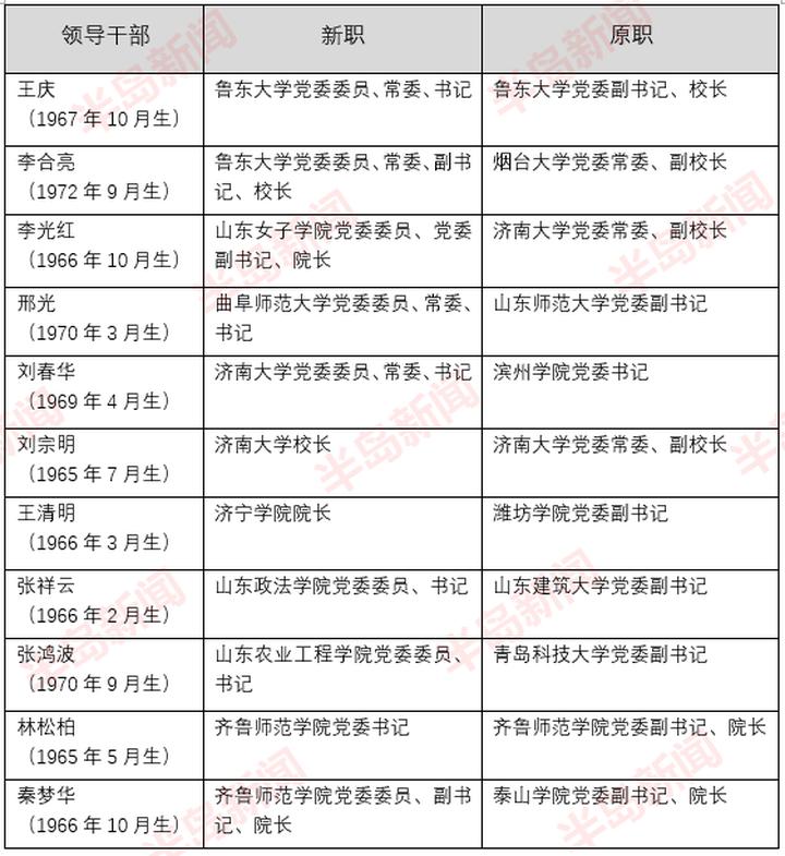
记者梳理发现,除山东理工大学外,近期,山东至少还有9所省属高校主要领导调整到位,具体为:
原任滨州学院党委书记刘春华(女)转任济南大学党委书记,原任济南大学副校长刘宗明升任校长;
原任鲁东大学校长王庆任该校党委书记,原任烟台大学副校长李合亮升任鲁东大学校长;
原任山东师范大学党委副书记邢光,升任曲阜师范大学党委书记;
原任齐鲁师范学院院长林松柏任该院党委书记,原任泰山学院院长秦梦华转任齐鲁师范学院院长;
原任山东建筑大学党委副书记张祥云,升任山东政法学院党委书记;
原任青岛科技大学党委副书记张鸿波,升任山东农业工程学院党委书记;
原任潍坊学院党委副书记王清明,升任济宁学院院长;
原任济南大学副校长李光红(女),升任山东女子学院院长;
原任济宁医学院党委副书记刘军,升任潍坊医学院党委书记。

半岛新闻制图
此外,原任潍坊医学院党委书记李明现任山东省委教育工委常务副书记,省教育厅党组书记、厅长。
———END———
限 时 特 惠: 本站每日持续更新海量各大内部创业教程,永久会员只需109元,全站资源免费下载 点击查看详情
站 长 微 信: nanadh666



