根据《教育部关于做好2022年普通高校招生工作的通知》(教学〔2022〕1 号)和《江西省关于进一步深化高考加分改革的实施方案》(赣招委字〔2019〕25号)等文件要求,凡符合享受优惠加分政策的考生,必须经过考生本人申报、有关部门审核和省、市、县(区)、中学四级网上公示后方能予以认可。现就做好全省2022年普通高校招生享受优惠政策考生申报工作通知如下:
一、优惠对象
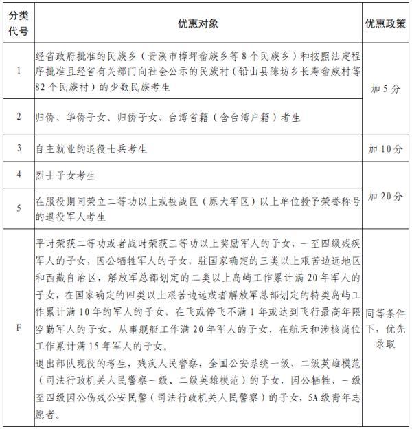
江西省2022年普通高校招生享受优惠政策考生对象共有6类。其中五类考生可以享受优惠加分,一类考生享受同等条件优先录取。具体分类情况详见《江西省2022年普通高校招生享受优惠考生分类表》(以下简称《分类表》,见下图)。根据教育部规定,所有高考加分项目及分值均不得用于高校非分省招生计划的艺术类专业、高水平艺术团、高水平运动队、高校专项计划等招生项目。

根据《应急管理部 教育部关于做好国家综合性消防救援队伍人员及其子女教育优待工作的通知》(应急〔2019〕37号)文件规定,消防救援人员及其子女报考普通高考时,参照关于军人相关优待政策执行。根据《关于参照公安机关实行司法行政机关人民警察英烈和因公牺牲伤残人民警察子女教育优待的通知》(司办通〔2020〕32号)文件规定,司法行政机关人民警察及其子女报考普通高考时,参照公安民警相关优待政策执行。
二、申报要求
1.享受招生录取优惠政策的考生(《分类表》的第“1”类考生除外)须如实填写《江西省2022年普通高校招生享受优惠考生申报表》(以下简称《申报表》,点击可直接下载),并由考生本人签名承诺所填写内容的真实性。
根据有关文件要求,《分类表》中第“1”类考生无需填写《申报表》,由省民族宗教事务局提供名单给省教育考试院直接进行公示。
2.符合条件的考生应在规定时限内填报《申报表》并与相关证明材料送有关部门审验并签署意见,加盖公章。《分类表》中第“2”类考生送报名地县(市、区)级统战部门或台湾事务部门审验;第“3”“5”类考生送户籍地县(市、区)退役军人事务部门审验;第“4”类考生送户籍地县(市、区)民政部门审验,第“F”类考生由相应部门审核。
3.通过相关部门审验后,考生须按时将《申报表》及证明材料送报名地县(市、区)教育考试中心审核、公示。
三、审核要求
1.县(市、区)教育考试中心对各类优惠考生资格须逐一进行审核,对照考生《申报表》,核验相关证明材料或直接到相关部门进行核定,并将相关证明材料(或复印件)与《申报表》一同进入考生档案。如考生提供证明材料不符合要求,县(市、区)教育考试中心应及时告之不符合原因或需补充的材料。
县(市、区)教育考试中心审核通过后报设区市教育考试中心(考试院)。
2.设区市汇总后进行复核,并与民政、退役军人事务等相关部门对第“3”“4”“5”类考生进行核定,再按照《江西省2022年普通高校招生申报享受优惠考生汇总表》(点击可直接下载)格式于6月13日前上报省教育考试院。
4.省教育考试院进行统一复核,并分别与省民宗局、省侨办、省台办对第“1”“2”类考生逐一核定,如有不符情况及时向下反馈。
四、公示要求
1.对享受加分优惠的5类考生须进行省、市、县(区)、中学四级网上公示,在校学生须公示到所在班级。县、校公示的考生有关信息,上报前至少公示10个工作日,并保留至当年8月底。省教育考试院网上公示的信息保留至当年年底。
2.公示考生信息项包括:考生姓名、性别、考生号、就读中学(或工作单位)、享受优惠类别、资格条件、加分分值等。
3.符合优惠加分条件的考生,须在规定期限内向报名地县(市、区)教育考试中心申报,未申报或未通过资格审核、公示的考生,不得享受优惠加分。
4.符合优惠加分条件的考生,经申报、审核并公示后,享受优惠加分的分值直接计入在其高考总分。
五、严肃纪律
在普通高校招生享受优惠政策申报工作中,凡提供虚假个人信息或申请材料的,均认定为在国家教育考试中作弊,取消其相关类型招生的报名、考试资格,同时取消其当年高考报名、考试和录取资格,并视情节轻重给予暂停参加各类国家教育考试1-3年的处理。教育系统、国家机关工作人员及其他部门工作人员在出具、审查、审定考生的报名资格证件、证明等材料中弄虚作假,徇私舞弊,或帮助考生虚报、隐瞒、伪造、变造有关材料的,要依据《中国共产党纪律处分条例》《行政机关公务员处分条例》《事业单位工作人员处分暂行规定》《普通高等学校招生违规行为处理暂行办法》等相关规定严肃处理。涉嫌违法犯罪的,移送司法机关追究法律责任。
违规举报电话: Vx:-。
综合江西发布、江西省教育考试院
———END———
限 时 特 惠: 本站每日持续更新海量各大内部创业教程,永久会员只需109元,全站资源免费下载 点击查看详情
站 长 微 信: nanadh666



