今日,湖南省发布2025年普通高等学校招生考试报名和艺术类统考重要提示。同时,文中有说到,统考报名时间为2024年11月1日至8日,具体报名办法及相关要求将于9月下旬向社会发布。
下面,小升汇总了2024年31省已公布统考内容与考试时间,各位考生和家长可以作为参考!
01
山东省


02
广西壮族自治区
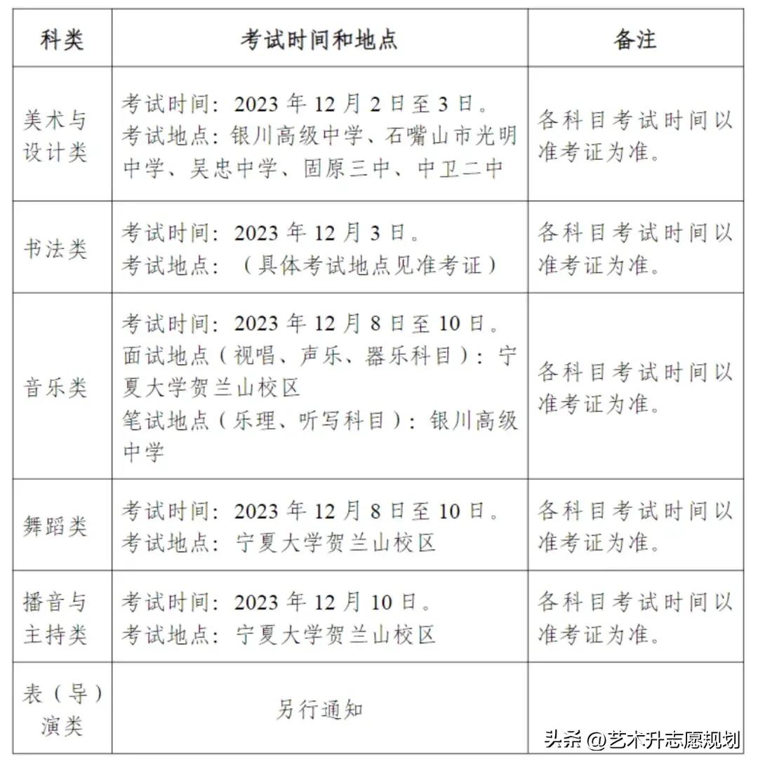
(一)音乐类。笔试科目(乐理、听写):2023年12月3日下午;面试科目(视唱、器乐、声乐):2023年12月6日至14日。
(二)舞蹈类:2023年12月6日至14日。
(三)表(导)演类。笔试科目(叙事性作品写作):2023年12月3日下午;面试科目(服装表演方向以及文学作品朗诵、自选曲目演唱、形体技能展现、命题即兴表演等科目):2023年12月6日至14日。
(四)播音与主持类:2023年12月2日至4日。
(五)美术与设计类:2023年12月2日至3日。
(六)书法类:2023年12月3日。
03
湖南省
(一)音乐类全省统考于2023年12月17日至30日统一进行。
(二)舞蹈类全省统考于2023年12月18日至27日统一进行。
(三)表(导)演类(戏剧影视表演方向)全省统考于2023年12月6日至8日统一进行。
(四)表(导)演类(服装表演方向)全省统考于2023年12月23日至27日统一进行。
(五)表(导)演类(戏剧影视导演方向)的叙事性作品写作笔试统一安排在12月3日上午9:00-11:30,表(导)演类(戏剧影视导演方向)的面试于2023年12月5日至8日统一进行。
(六)播音与主持类全省统考于2023年12月25日至28日统一进行。
(七)美术与设计类

(八)书法类

(九)服装类

04
上海市

05
内蒙古自治区
美术与设计类专业

音乐类
(1)笔试(含乐理、听写两个科目)考试时间:2023年12月2日9:00—11:00。
(2)器乐、声乐、视唱考试时间:2023年12月4日开始,具体考试时间见本人《专业统考准考证》。
舞蹈类
考试时间:2023年12月4日开始,具体考试时间见本人《专业统考准考证》。
表(导)演类
戏剧影视表演类专业统考考试时间:2023年12月上旬(音乐面试结束后)开始,具体考试时间见本人《专业统考准考证》。
戏剧影视导演类专业统考考试时间:叙事性作品写作科目考试形式为闭卷、笔试,考试时间2023年12月2日9:00-11:30;文学作品朗诵、命题即兴表演科目考试时间为2023年12月上旬(音乐面试结束后)开始,具体考试时间见本人《专业统考准考证》。
服装表演类专业统考考试时间:2023年12月上旬(音乐或舞蹈面试结束后)开始,具体考试时间见本人《专业统考准考证》。
播音与主持类
考试时间:2023年12月上旬(音乐面试结束后)开始,具体考试时间见《专业统考准考证》。
书法类
考试时间:2023年12月2日。其中,书法临摹科目考试时间9:00-10:30;书法创作科目考试时间15:00-16:30。
06
天津市
美术与设计类

舞蹈类
市级统考考试时间为2023年12月3日
播音与主持类
市级统考考试时间为2023年12月2日—3日
音乐类

表(导)演类

书法类

07
广东省
美术与设计类:2023年12月2日至3日
《素描》为12月2日8:30-11:30
《速写(综合能力)》为12月2日14:30-16:30
《色彩》为12月3日8:30-11:30
书法类:2023年12月2日
《书法临摹》为9:30-11:00
《书法创作》为14:30-16:00
表(导)演类(戏剧影视导演方向)笔试科目:2023年12月2日8:30-11:00
表(导)演类(戏剧影视导演方向)面试科目:2023年12月24日至31日;
播音与主持类:2023年12月16日至23日
表(导)演类(服装表演方向):2023年12月23日至25日
表(导)演类(戏剧影视表演方向):2023年12月22日至31日
音乐类:2024年1月13日至23日
舞蹈类:2024年1月25日至28日
08
宁夏回族自治区

09
浙江省
浙江考试院近期公布了统考相关资讯,各科类省统考将于今年12月陆续启动。

10
四川省

11
河北省
美术与设计类

音乐类
音乐表演类(声乐)[及兼考音乐教育类(声乐主项)]考生考试时间:2023年12月30日13:30-14:00测试乐理,14:00-14:30测试听写。
音乐表演类(器乐)[及兼考音乐教育类(器乐主项)]考生考试时间:2023年12月30日16:30-17:00测试乐理,17:00-17:30测试听写。
舞蹈类
考试时间:考生自2024年1月10日起开始测试,具体测试时间见《准考证》。
表(导)演类专业统考
1、戏剧影视表演类考试时间:考生自2023年12月31日起开始测试,具体测试时间见《准考证》。
2、戏剧影视导演类:
叙事性作品写作科目考试时间:2023年12月30日 9:00-11:30
文学作品朗诵、命题即兴表演科目考试时间:考生自2023年12月31日起开始测试,具体测试时间见《准考证》。
3、服装表演类考试时间:考生自2024年1月25日起开始测试,具体测试时间见《准考证》。
播音与主持类
考试时间:考生自2024年1月3日起开始测试,具体测试时间见《准考证》。
书法类
考试时间:2023年12月31日9:00-12:00。其中,书法临摹科目考试时间为9:00-10:30,书法创作科目考试时间为10:30-12:00。
戏曲类省际联考一般安排在当年12月至次年2月间举行。
12
北京市

13
江苏省

14
安徽省

15
陕西省

16
福建省

17
河南省

18
湖北省
19
山西省
一、美术与设计类
12月9日
上午:色彩 8:30—11:30
下午:素描 14:30—17:30
12月10日
上午:速写(综合能力) 8:30—10:30
二、音乐类
1、理论考试(听写、乐理)
12月9日 下午:
听写 14:30—15:30
乐理 15:30—17:00
2、专业考试考试时间:2024年1月15日开始 (具体时间见《音乐类专业准考证》)。
三、舞蹈类
考试时间:2024年1月15日开始 (具体时间见《舞蹈专业准考证》)。
四、书法类
考试时间:2023年12月31日。
书法临摹 8:30—10:00
书法创作 10:15—11:45
五、播音与主持类
考试:2024年1月8日开始(具体时间见《播音与主持类统考准考证》)
六、表(导)演类
考试:2024年1月14日开始(具体时间见《表(导)演类统考准考证》)
20
黑龙江省
(一)美术与设计类

(二)舞蹈类

(三)表(导)演类

(四)播音与主持类

(五)音乐类

(六)书法类

21
吉林省
舞蹈类省统考时间为11月15日—16日。
表(导)演类省统考时间为11月18日。
播音与主持类省统考时间为11月20日—21日。
音乐类省统考时间为11月24日—26日。
美术与设计类、书法类及音乐类和表(导)演类笔试部分的考试时间统一为12月2日—3日。
22
江西省
考生有关科目具体考试时间和地点以准考证上的安排为准。其中:
(一)音乐类(包括笔试、面试)。其中,“乐理与听写”科目笔试时间为12月3日上午;其他科目面试时间为12月4日—16日左右。考点均设置在江西科技师范大学(南昌市红谷滩区学府大道589号)。
(二)舞蹈类(面试)。考试时间为12月4—16日左右。考点设置在豫章师范学院(南昌市梅岭大道1999号)。
(三)表(导)演类(包括笔试、面试)。其中,形体形象观测科目“形体测量”时间为12月2—3日;叙事性作品写作科目笔试时间为12月3日上午(相关考生“形体测量”与叙事性作品写作科目笔试错时安排);其他科目面试时间为12月4日—16日左右。考点均设置在南昌大学(南昌市红谷滩区学府大道999号)。
(四)播音与主持类(面试)。考试时间为12月4日—16日左右。考点设置在江西艺术职业学院(南昌市庐山中大道1201号)。
(五)美术与设计类(笔试)。考试时间为12月2日—3日上午。考点设置在高考报名所在设区市教育考试中心(考试院)指定考点(场)。
(六)书法类(笔试)。考试时间为12月3日上午。考点设置在景德镇陶瓷大学(景德镇市浮梁县致远路)。
23
海南省
1.音乐、舞蹈、播音与主持、表(导)演类专业
考试时间:2023年12月17日至29日。
考试地点:海口市,具体安排以准考证公布的时间和地点为准。
2.美术与设计专业
考试时间:2023年12月16日至17日。
考试地点:海口市,具体安排以准考证公布的时间和地点为准。
3.书法类专业
考试时间:2023年12月16日。
考试地点:海口市,具体安排以准考证公布的时间和地点为准。
参加艺术省级统考的考生,请于2023年12月13日后,自行登录高考报名系统打印艺术专业考试准考证。
点此查看我的省可报院校
24
贵州省

25
云南省

26
西藏自治区
1.音乐类
考试时间:乐理、听写(12月9日,笔试,具体时间详见准考证);视唱、声乐、器乐(12月9日起分批进行,面试,具体时间详见准考证)
考试地点:拉萨师范高等专科学校(西藏自治区拉萨市城关区蔡公堂街道白定村二组301号)
2.舞蹈类
考试时间:舞蹈基本功、舞蹈表演、舞蹈即兴(12月9日起分批进行,面试,具体时间详见准考证)
考试地点:拉萨师范高等专科学校(西藏自治区拉萨市城关区蔡公堂街道白定村二组301号)
3.表(导)演类
考试时间:戏剧影视表演、服装表演、戏剧影视导演(笔试科目叙事性作品写作12月9日,面试各科目12月13日,具体时间详见准考证)
考试地点:成都(具体地点详见准考证)
4.播音与主持类
考试时间:作品朗读、新闻播报、话题评述(12月9日起分批进行,具体时间详见准考证)
考试地点:拉萨师范高等专科学校(西藏自治区拉萨市城关区蔡公堂街道白定村二组301号)
5.美术与设计类
考试时间:素描(12月11日9:30—12:30)色彩(12月11日15:30—18:30)速写(综合能力)(12月12日9:30—11:30)
考试地点:各(地)市和西藏民族大学(符合普通高考借考条件的考生统一安排在西藏民族大学,具体地点详见准考证)
6.书法类
考试时间:书法临摹(12月10日10:00—11:30)书法创作(12月10日14:30—16:00)
考试地点:拉萨(具体考点见准考证)
27
甘肃省
(一)美术与设计类
考试时间:2023年12月30日至12月31日。
(二)书法类
考试时间:2023年12月30日。
(三)播音与主持类
考试时间:2023年12月16日至12月20日。
(四)音乐类
笔试时间:2024年1月6日上午;
面试时间:1月6日下午至1月13日。
(五)舞蹈类
考试时间:2024年1月8日至1月13日。
(六)表(导)演类
表(导)演类(戏剧影视导演)笔试时间:2023年12月23日上午;
表(导)演类(戏剧影视表演、戏剧影视导演)面试时间:2023年12月23日下午至12月25日;
表(导)演类(服装表演)考试时间:2024年1月10日至1月14日。
(七)戏曲类
考试方式、考试时间确定后另行公布。
28
新疆维吾尔自治区
(1)音乐类:2024年1月9日至13日。
(2)舞蹈类:2024年1月11日至13日。
(3)表(导)演类(戏剧影视表演和戏剧影视导演方向):2024年1月11日至13日。
(4)播音与主持类:2024年1月11日至13日。
(5)美术与设计类:2024年1月13日至14日。
(6)书法类:2024年1月13日。
(7)表(导)演类(服装表演方向)、戏曲类:以联考省份通知为准。
29
重庆市
美术与设计类服装表演自2023年12月9日开始;戏剧影视导演自2023年12月9日下午开始;戏剧影视表演自2023年12月10日开始;舞蹈类自2023年12月10日开始;播音与主持类自2023年12月11日开始。
30
辽宁省
1、美术与设计类
专业省统考于2023年12月2-3日在各市标准化考点进行。
12月2日 素描8:30—11:30 色彩13:30—16:30
12月3日 速写(综合能力)8:30—10:30
2、书法类
专业省统考于2023年12月3日在各市标准化考点进行。
12月3日 书法临摹13:00—14:30、书法创作15:30—17:00
3、音乐类
专业省统考于2023年12月4-10日进行,面试(视唱、声乐、器乐)地点在沈阳音乐学院(三好校区),笔试(听写、乐理)地点在沈阳市标准化考点。
12月4-10日 面试:视唱、声乐、器乐
12月10日 笔试:听写、乐理14:00-15:30
4、舞蹈类
专业省统考于2023年12月4—10日进行,面试地点在沈阳音乐学院(桃仙校区)。
5、表演(戏剧影视表演)
专业省统考于2023年12月22—29日进行,面试地点在辽宁大学(蒲河校区)。
6、表演(服装表演)
专业省统考于2023年12月23日—2024年1月2日进行,面试地点在辽宁大学(蒲河校区)。
7、戏剧影视导演
专业省统考于2023年12月30日—2024年1月2日进行,笔试、面试地点在辽宁大学(蒲河校区)。
8、播音与主持类
专业省统考于2023年12月22—28日进行,面试地点在辽宁大学(蒲河校区)。
31
青海省
(一)音乐类笔试:2023年12月29日
(二)音乐类、播音与主持类、舞蹈类、表(导)演类专业考试:2023年12月30-31日
(三)美术与设计类、书法类专业考试:2023年12月30-31日
———END———
限 时 特 惠: 本站每日持续更新海量各大内部创业教程,永久会员只需109元,全站资源免费下载 点击查看详情
站 长 微 信: nanadh666



