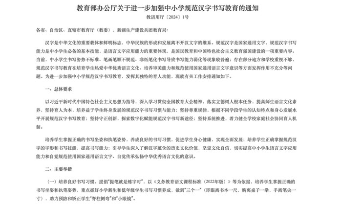
近日,教育部印发《关于进一步加强中小学规范汉字书写教育的通知》,其中明确了培养学生掌握正确的书写坐姿和执笔姿势,养成良好的书写习惯;培养学生正确掌握规范汉字的字形和书写技能,提高书写能力;引导学生深入了解汉字蕴含的历史文化价值,坚定文化自信等基本目标。

一年级笔顺表26个笔顺_龙笔顺_龙字的繁体字笔顺gif

一直以来,在社交平台上,每当有家长晒出自己家孩子“龙飞凤舞”的字迹,就常常引发热议。通知发布之后,更有不少小学家长表示有培养孩子学书法的打算,有的家长说“从大班结束开始练硬笔笔顺,四年级让孩子用毛笔写之前硬笔学过的道德经,上手得很快”,也有的家长关心“孩子写字姿势不端正,不知道学习书法纠正效果怎么样”,还有家长热心提醒“现在考试都有卷面分,字写得干净整洁,能多得好几分”。

龙字的繁体字笔顺gif_龙笔顺_一年级笔顺表26个笔顺

龙字的繁体字笔顺gif_龙笔顺_一年级笔顺表26个笔顺

龙笔顺_龙字的繁体字笔顺gif_一年级笔顺表26个笔顺

龙笔顺_龙字的繁体字笔顺gif_一年级笔顺表26个笔顺

按照教育部《关于进一步加强中小学规范汉字书写教育的通知》中的指示,课程方案要求落实之后,三至六年级语文课将保障语文课程写字教育,同时每周安排1课时书法课。有条件的地方和学校可利用课后服务等时段开展规范汉字书写教育,确保每天有一定时间用于写字训练。为此,记者走访杭州已经开展了书法课程的小学,看看学习书法对孩子们究竟有没有帮助?

每周三的学后托管,是采荷第一小学教育集团的孩子们学习毛笔书法的时间,“同学们看这个‘塔’字,右边的这个答有什么特点?是不是非常大气?好像要把提土旁给托起来。这个提土旁呢?它非常地谦让,所以它们是相互地成就……”记者走进书法教室时,学校的书法专职老师邵斌正绘声绘色地带孩子们了解汉字的结构组合。

一年级笔顺表26个笔顺_龙字的繁体字笔顺gif_龙笔顺

作为中国书法家协会会员、美术报特聘画家、浙江省书法教育研究会理事,同时也是杭州市教坛新秀、上城区书法特级教师的邵斌,根植小学书法教育已经二十多载。一堂书法课两个小时,说长不长说短不短,对小学生来说究竟有没有帮助?邵老师告诉记者:“不管是成年人还是孩子,现在学习、生活的节奏非常快。书法就是让人放慢节奏、静下心来的一种训练。”把字写好,看起来很容易,做起来却很难,有要求的书写需要全神贯注地对待,通过这个过程,正适合培养孩子仔细观察、坚持不懈的品质。

一年级笔顺表26个笔顺_龙字的繁体字笔顺gif_龙笔顺

邵斌表示,低年级以笔画教学为主,高年级则鼓励学生有更多的理性分析:“汉字的结构组合特别注重上下、左右、内外两个部分,或者多个部件之间的关系,就像人与人之间存在合作与共赢。书法的‘法’是从自然中的‘道’和生活中的‘理’得出的,这种哲学的思考需要我们老师带领孩子去启发、感悟。”

龙笔顺_龙字的繁体字笔顺gif_一年级笔顺表26个笔顺

一年级笔顺表26个笔顺_龙字的繁体字笔顺gif_龙笔顺

为毕业生办书画展 是杭州采荷第一小学教育集团每年的传统

在杭州采荷第一小学教育集团钱江新城实验小学,每个年级的课表中都有书法课:一、二年级学习铅笔书写;三、四年级普及毛笔书法教学;五、六年级学习钢笔书写。

有的孩子从小学习书法,但日常书写却很凌乱潦草,常常让老师家长感到“眼前一黑”,“伴随高年级书写量的增大,一味追求速度容易造成书写潦草,失去法度。”书法创作怎么和日常书写打通,邵斌也一直在思考与尝试:“我为孩子们想了个办法,在唐楷当中,褚遂良的书法是楷书中书写最自然的。我们现在正在尝试用褚遂良书法作为范本,作为校本课程进行普及推广,作为毛笔和硬笔书写教学的补充。”为了让孩子们更好地学习汉字、感悟书法魅力,学校还在校内专门筹建了“褚遂良书法艺术馆”,预计今年12月将正式开馆。

龙笔顺_一年级笔顺表26个笔顺_龙字的繁体字笔顺gif

杭州市钱塘区文清小学的邵富萍老师说:“我们的书法社团每周一和周三下午开展,一到二年级的同学在书法课上,我们强调‘正姿正身正气’,要求学生保持正确的坐姿和站姿,才能行端坐正。”通过书写,培养学生的专注力和耐心,同时融入“汉字文化,书写育人”的理念。学生们不光练习书写,也在其中感受汉字的魅力。

随着社会对中小学生汉字书写关注的增加,邵富萍深感责任重大:“写好中国字,做好中国人,是我们的核心理念。希望通过深入讲解汉字的文化内涵和书法艺术,引导学生热爱汉字文化。”

一年级笔顺表26个笔顺_龙字的繁体字笔顺gif_龙笔顺

龙字的繁体字笔顺gif_龙笔顺_一年级笔顺表26个笔顺

———END———
限 时 特 惠: 本站每日持续更新海量各大内部创业教程,永久会员只需109元,全站资源免费下载 点击查看详情
站 长 微 信: nanadh666

声明:1、本内容转载于网络,版权归原作者所有!2、本站仅提供信息存储空间服务,不拥有所有权,不承担相关法律责任。3、本内容若侵犯到你的版权利益,请联系我们,会尽快给予删除处理!