为全面贯彻党的十九大精神,严格遵守《中华人民共和国义务教育法》《中华人民共和国民办教育促进法》《中华人民共和国未成年人保护法》等法律法规,落实《中共中央、国务院关于深化教育教学改革全面提高义务教育质量的意见》(中发〔2019〕26号)、《湖南省人民政府关于深化教育教学改革全面提高义务教育质量的实施意见》(湘政发〔2019〕15号)、《湖南省教育厅关于进一步规范普通中小学招生入学工作的实施意见》(湘教发〔2020〕13号)及《2020年衡阳市义务教育阶段学校招生入学工作实施方案》(衡教通〔2020〕80号)等文件精神,结合我县实际,经县委、县政府同意,特制定本实施方案。
一、招生原则
(一)坚持“公开、公平、公正”的原则;
(二)坚持“全面消除义务教育阶段大班额”的原则;
(三)坚持“计划到校、划片招生、相对就近、免试入学、网上申报与定点登记相结合”的原则;
(四)坚持“公办保障、民办自愿”原则;
(五)坚持“分类报名、分批录取、超员派位”的原则。
二、招生对象
小学一年级招收的对象为公历2014年8月31日(含)之前出生的适龄儿童,初中一年级招收的对象为2020年小学应届毕业生。
三、招生计划和区域
根据湖南省消除大班额有关规定,结合本县实际,明确2020年秋季义务教育学校各年级班额不得突破55人。
(一)城区公办小学一年级
1.招生计划

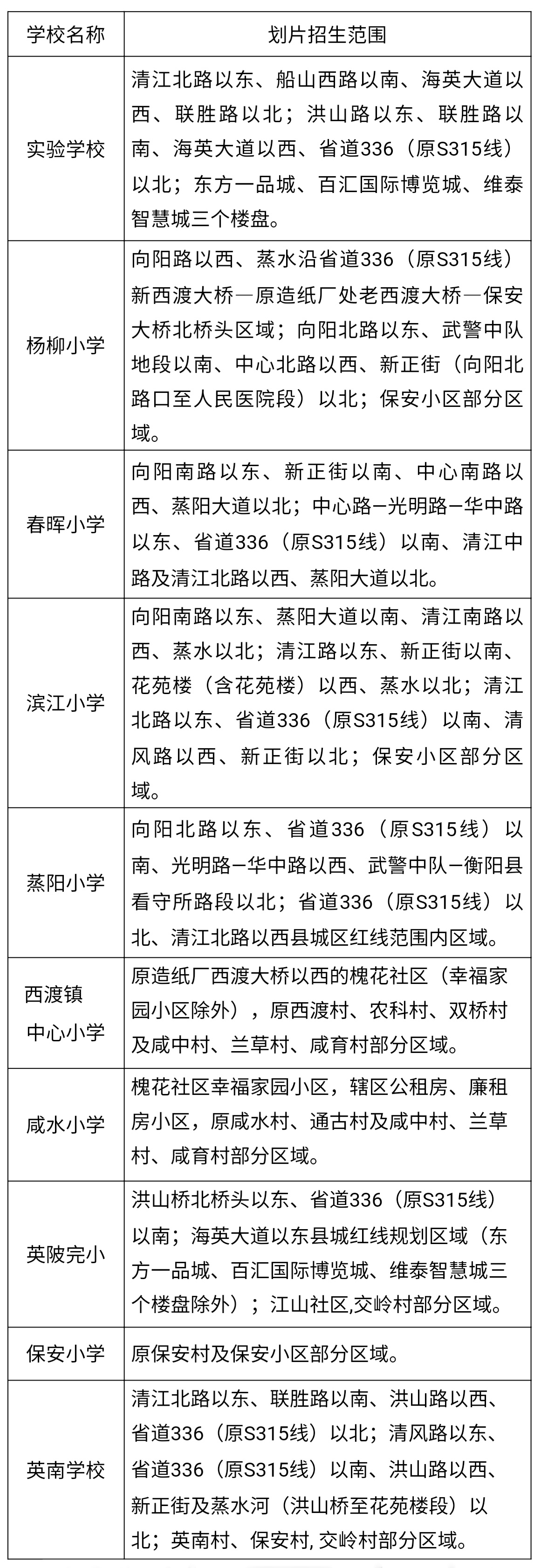
2.区域划片

(二)城区公办初中一年级
1.招生计划

2.区域划片

(三)民办学校招生计划及区域
1.招生计划

衡阳县船山文武学校面向全县招收有武术爱好的小学一年级、初中一年级学生,不限定计划。有意愿的学生(家长)通过电脑、手机网上登录(网址)、微信扫描(二维码附后)等方式,进入2020年衡阳县城区义务教育学校招生网上报名系统报名,学校审核录取。
2.招生区域
经县教育局审批设立的民办义务教育学校可在全县范围内招生。衡阳县江山学校、衡阳县元培学校、衡阳县光华中学、衡阳县英华学校坐落在衡阳县城区,应优先满足县城学生入学需求,为消除城区学校大班额作出贡献;衡阳县文昌学校坐落在洪市镇,在洪市、曲兰、大安三个乡镇招生人数不得超过学校招生计划的60%,以促进当地公民办教育协调发展。
(四)农村公办小学、初中
农村公办小学以村、组划片就近入学,小学毕业生免试升入本乡镇中学就读。各乡镇(园区)学区要按照消除大班额(班额上限55人)的要求合理规划各中小学校的招生区域。
四、招生程序
(一)城区公办学校
县城区义务教育阶段学校小一、初一新生招生入学必须统一使用衡阳县城区义务教育阶段学校招生平台进行报名、审核、录取。
1.报名
8月6日开始,符合条件的招生对象家长通过电脑、手机网上登录(网址)、微信扫描(二维码附后)等方式,进入2020年衡阳县城区义务教育学校招生网上报名系统,以学生身份证号注册账号,如实填写学生个人信息,选择居住地所属招生区域学校进行申报,并按以下七个类别要求上传相关证件照片至报名系统。报名截止时间为8月15日。
(1)户籍类:有县城区户籍的招生对象,提交家庭户籍簿、房产所有权证(含不动产权证、县住建局备案的商品房买卖合同,下同)或居住证(截至2020年8月31日居住不少于一年,下同)、父母身份证。
(2)房产类:家在县城有合法住房的招生对象,提交家庭户籍簿、房产所有权证、父母或其他法定监护人身份证、入住证明材料(近三个月来的水电、燃气等缴费票据凭证)。
(3)进城务工随迁类:进城务工、经商人员的子女,提交家庭户籍簿、父母或其他法定监护人的身份证、用工单位出具的务工证明(个体经营者2019年9月以前办理的工商税务证)、县人社部门出具的职工社会养老保险证明(缴费一年以上,学生入学时应在正常缴费状态,下同)、居住证。
(4)港、澳、台同胞及外籍类:香港、澳门、台湾同胞及华侨、外籍适龄儿童少年,提交本人通行证、居住证、直系亲属《户籍簿》。
(5)园区企业类:县城区内重点企业的法人代表及其所聘的县域外总经理、副总经理等高级管理人员子女,提交家庭户籍簿、企业营业执照、父母双方身份证、县人社部门出具的职工社会养老保险证明、居住证。
(6)政策性照顾类:衡阳县委、县政府出台的政策性照顾对象(高层次人才)的子女,提交家庭户籍簿、父母双方身份证、相关政策文件、居住证。
(7)优抚对象类:烈士子女、公安英模和因公牺牲伤残警察子女及其他各类优抚对象,提交家庭户籍簿、法定监护人身份证、相关证件、相关政策文件等。
2.审核
(1)初审。招生学校每天对报名学生上传的材料进行初审,通过系统及时告知家长初审情况并通知初审合格的家长携带相关材料原件及复印件到学校复核。
(2)复核。各招生学校从报名系统中下载并打印好初审合格学生《衡阳县城区义务教育阶段学校新生入学资格审查表》(附件1),与家长当面复核材料的真实性和合法性,并签字确认信息,复印件交学校留存。县公安局、人社局、住建局、自然资源局、市场监管局、税务局等部门要密切配合招生学校查验相关证件,为各招生学校提供优质服务。县教育局和西渡镇学区要对各招生学校的资格审核工作加强指导和督查。
3.录取
录取按批次进行。
(1)直接录取。一是通过审核的户籍类、房产类招生对象直接录取。二是通过审核的报名学生人数未超出学校招生计划的直接全部录取。
(2)派位录取。通过审核符合条件的报名学生人数超出学校招生计划的学校,除直接录取的学生外,其他类学生实行电脑随机派位录取。
(3)调剂录取。在随机派位录取时未被录取且服从调剂的符合县城区学校招生条件的新生,由教育局授权西渡镇学区根据相对就近原则统筹安排到有学位的县城区公办学校就读,不服从调剂的不予安排城区公办学校学位。
(4)补录。调剂录取结束后,尚有富余学位的学校,对原在县城学校(幼儿园)就读的适龄儿童、小学毕业生以公开随机摇号的方式提供学位,安排入学,满额为止。
(二)农村公办学校
农村公办义务教育学校因目前条件不成熟,县教育局暂不统一组织网上报名,仍由学校接受报名,登记入学。
(三)民办学校
民办义务教育学校招生纳入县教育局统一管理,按照“计划到校、超员派位、免试入学”的方式,与公办义务教育学校同步招生。各民办学校要事先公布收费标准,提醒学生(家长)理性选择。自愿选择民办学校的小一、初一新生网上报名时间、方式与公办学校一致,提交家庭户籍簿照片即可。经民办学校录取的新生,须按时到学校办理入学手续,教育局不再改录。各民办义务教育学校必须按县教育局核准的招生计划,严控班额,不得超计划招生。若报名人数超过招生计划,报名学生全部参加电脑随机派位,根据派位结果确定录取名单。电脑随机派位未录取的学生可以自愿参加其他民办学校补录或参加公办学校网上报名(登记入学)。
五、有关事项
(一)关于房产
1.房屋产权人以《房产证》(或《不动产权证书》或县住建局备案的《商品房买卖合同》)为准,其他购房协议、房产公证等证明材料不得作为招生依据。
2.因县政府统一进行旧城改造或其他政策处理拆迁安置的对象,其子女可选择原户籍地服务区学校入学,或在政策安置所在地服务区学校入学。
3.购买商品房,因客观原因无法办理《房产证》或《不动产权证书》,但已实际入住的业主,须提供县住建局备案的《商品房买卖合同》、购房发票(银行缴款凭证)和2020年6月以前水电、燃气等缴费票据凭证,作为证据。
4.居住在公租房的住户,提供与县住建局签订的《公租住房租赁合同》,视同居住证。
(二)其他
1.符合条件的招生对象在报名时应注明是否服从教育部门统筹安排(调剂)。
2.招生对象只能到一所学校(含民办学校)报名(登记),
未进入招生平台报名的学生,学校不予录取。
3.年满6周岁(即2014年8月31日之前出生)的适龄儿童,因疾病或特殊情况,需要缓、免入学的,由监护人提出申请,县级医院出具证明,户籍所在地乡(镇)人民政府审核,教育局批准方可缓、免入学。
4.具有本县户籍,能够接受普通教育能力的轻度残疾适龄儿童少年应随班就读,各学校不得拒收。各学区、县直学校要通过特殊教育学校就读、普通学校就读、特教班就读、送教上门等多种方式,落实“一人一案”,保障辖区内适龄残疾儿童义务教育入学权利。
5.县实验学校小学部在籍毕业生直升初中部就读,初中部2020年继续停止对外招生。
6.电脑随机派位录取工作由县教育局统一组织,邀请纪检监察、公证、新闻媒体、家长、教师代表等进行监督,全程录像,结果实时公开,确保公平公正。
7.英南学校今年秋季一至九年级全面招生,招生区域内原在县城区其它学校就读的学生,可以转入英南学校就读。
8.为促进县弘扬中学、实验学校协调发展,2020年秋季学期,从弘扬中学初二年级分流2个班,初三年级分流4个班,从实验学校小学二年级分流4个班,小学三年级分流5个班到英南学校(以随机摇号的方式确定分流班级,整班分流)。实验学校分流班级的班主任及语文、数学科任教师到英南学校随班任教。
9.农村各初中、小学新生招生方案由各乡镇(园区)学区参照本方案制定,确保不出现大班额。
六、保障措施
1.加强组织领导。成立县义务教育阶段学校招生工作领导小组,由县委分管领导任组长,县人大、县政府、县政协分管(联系)教育的领导任副组长,县委办、县政府办、县委宣传部、县教育局、县财政局、县公安局、县人社局、县住建局、县自然资源局、县市场监管局、县税务局、县广电台和各乡镇(园区)等单位主要负责人为领导小组成员,领导小组下设办公室,由县教育局局长兼任办公室主任。同时,各乡镇(园区)学区和各学校要成立相应的工作专班,制定招生实施方案,并于8月10日前上报县教育局备案。各乡镇(园区)学区主任是招生工作的第一责任人,学校校长是招生工作的直接责任人,要切实履行职责,确保不出现大班额,确保适龄儿童、少年全部入学,确保招生工作有序进行。
2.严控招生计划。各学校要严格按照县教育局核准的招生计划招生,严控班额和小学入学年龄,任何学校不得超班额招生或擅自招收低龄学生。严格执行学生转学“一人一籍,籍随人走”的有关规定,严格转学的条件和程序,严把转学入口关,学位已满的学校不得再接收转学学生。因县城区学校学位已满,县域外符合县城区学校就读条件的转入学生,统一到英南学校就读。
3.加大宣传力度。县委宣传部和县广电台、县教育局及各学校要运用多种形式宣传招生政策,全面、准确、细致解读招生政策。各乡镇(园区)党委、政府和县直机关企事业单位要积极配合,引导广大家长充分认识免试就近入学对于促进学生健康成长的价值和意义,避免盲目跟风择校。让广大学生家长理解、支持义务教育阶段学校招生工作,确保2020年义务教育阶段学校招生工作顺利进行。招生期间,各乡镇(园区)党委政府、县教育局、各乡镇(园区)学区、各招生学校要认真做好信访接待工作,及时回应社会关切。网上报名期间,城区各中小学校必须设置招生入学服务站,做好来访家长的政策宣传工作,并主动协助不会网上报名的学生家长进行网上报名,上传相关材料,收好报名所需资料复印件。
4.规范招生行为。各学校、幼儿园必须客观真实提供学生相关信息,积极配合招生学校的招生工作。严禁超计划、超范围招生;严禁招生与入幼儿园、学前班挂钩;严禁向学生及家长收取任何招生费用。全面取消义务教育学校各类特长生招生,任何学校不得举办音乐、美术、体育特长班。实施均衡编班管理,严禁学校以任何名义设立重点班、快慢班、实验班等。学校不得劝退或变相劝退已录取的学生。严禁学校借转学名义变相“掐尖”招生,严禁挂靠学籍,切实做到“人籍一致”。
5.严格责任追究。各有关单位、各招生学校工作人员要坚持原则,廉洁自律,秉公办事,严格遵守招生工作的各项规定。县委督查室、县纪委监委驻教育局纪检组要加强监督,若发现违规违纪行为,按照《衡阳市教育局 中共衡阳市纪委监委驻教育局纪检监察组关于进一步规范全市普通中小学招生行为严肃追究违规违纪行为责任的通知》(衡教通〔2020〕88号)规定,严肃追究相关单位及责任人责任。
本办法仅适用于2020年秋季义务教育阶段学校招生工作,自下发之日起施行,有关政策由县教育局负责解释。未尽事宜由衡阳县2020年义务教育阶段学校招生工作领导小组研究决定。
附件:
1.《衡阳县城区义务教育阶段学校新生入学资格审查表》
2. 衡阳县2020年秋季城区义务教育阶段小学一年级招生区域示意图
3. 衡阳县2020年秋季城区义务教育阶段初中一年级招生区域示意图

(2020年衡阳县城区义务教育学校招生网上报名系统二维码)



———END———
限 时 特 惠: 本站每日持续更新海量各大内部创业教程,永久会员只需109元,全站资源免费下载 点击查看详情
站 长 微 信: nanadh666



