考生朋友们:
如何填报以及报好志愿,是你们和广大家长朋友们当前最为关心的事。为帮助你们解难纾困,廓清填报志愿的“迷雾”,顺利填报志愿,实现升学理想,市高招办汇总志愿填报的热点问题,并给出专业解答及建议,全方位带你了解填报志愿的政策、规定、依据、策略和注意事项。
1.普通类考生填报志愿时间如何安排?
2022年,普通类考生填报志愿实行“两次填报、两次征询”的志愿填报方式。填报工作须在规定时间内完成,逾期不再补报。
(1)两次填报时间

(2)两次征询时间

2.艺术类、体育类考生填报志愿时间如何安排?
艺术类、体育类考生填报志愿实行“两次填报、一次征询”的志愿填报方式。填报工作须在规定时间内完成,逾期不再补报。
(1)两次填报时间

(2)一次征询时间

3.填报志愿的依据有哪些?
(1)考生填报志愿的依据是经教育部安排下达、市高招办汇总编辑的《2022年全国普通高校在津招生计划》(以下简称《招生计划》)。《招生计划》按普通类、艺术类、体育类编制。未经市高招办公布的招生院校和计划,一律不安排在津招生。
(2)填报志愿前,考生及家长除要认真了解《招生计划》外,还应及时登录拟报考高校的官方网站或招考资讯网()、“天津市教育招生考试院”微信公众号,认真查阅拟报考院校的《招生章程》,了解招生高校对外语语种、文化成绩、面试、身体条件等方面的要求及专业录取规则等。
4.填报志愿还可以参考哪些资料?
(1)“天津市新高考志愿辅助系统”。考生及家长可以利用该系统,从众多的院校专业组中,通过条件过滤,完成从千计到百计,再到十计的志愿筛选过程,逐步缩小范围,聚焦到符合条件且有意向的院校专业组,形成志愿填报草表,提高填报志愿的效率。分数公布后,系统会及时更新考生的“1+10”位次信息,帮助考生全面掌握信息,合理填报志愿。
(2)市高招办编印的《(2020-2021)普通高校在津招生录取统计资料》和《2022年高考志愿填报指南》等填报志愿参考丛书资料。
(3)招考资讯网()、“天津市教育招生考试院”微信公众号发布的官方志愿填报指导信息。
5.提前本科批次的志愿如何设置?

6.高校高水平艺术团和高水平运动队的志愿如何设置?
普通本科批次A阶段志愿前,单独设置“特殊类型考生志愿”,由已参加本科批次A阶段高校高水平艺术团、高水平运动队考核并合格、经公示无异议的考生填报。该院校专业组志愿栏中设置6个专业志愿和1个服从调剂专业志愿。
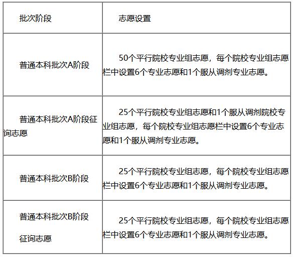
7.普通本科批次的志愿如何设置?
普通本科批次分为A、B两个阶段,均实行平行志愿投档方式。

8.提前高职(专科)批次的志愿如何设置?
提前高职(专科)批次设置1个院校志愿,院校志愿中设置3个专业志愿和1个服从调剂专业志愿。
9.普通高职(专科)批次的志愿如何设置?
高职(专科)批次实行平行志愿投档方式,设置20个平行院校志愿,每个院校志愿栏中设置6个专业志愿和1个服从调剂专业志愿。
10.艺术类各批次的志愿如何设置?

11.体育类各批次的志愿如何设置?

12.各批次的录取顺序是什么?
普通高校招生录取工作按五个录取批次进行:艺术类及体育类本科批次,提前本科批次,普通本科批次,艺术类及体育类高职(专科)批次,普通高职(专科)批次。
13.艺术类本科批次的录取顺序是什么?
录取时,先进行校考阶段的录取,再进行统考阶段的录取,最后进行征询志愿的录取。校考阶段录取时,先进行自划线院校专业组的录取,再进行非自划线院校专业组的录取。
14.体育类本科批次的录取顺序是什么?
与艺术类本科批次的录取工作同时进行。录取时,先进行体育类本科批次平行志愿的录取,再进行征询志愿的录取。
15.提前本科批次的录取顺序是什么?
与艺术类及体育类本科批次录取工作同时进行。录取时,先进行飞行员招生院校专业组的录取,再进行A阶段招生院校专业组的录取,然后再进行B阶段招生院校专业组的录取。
16.普通本科批次的录取顺序是什么?
普通本科批次录取时,先进行“高水平艺术团及高水平运动队”志愿的录取,再进行本科批次A阶段平行志愿的录取,然后进行A阶段征询志愿的录取。A阶段录取结束后,再进行B阶段的录取。
普通本科批次B阶段录取时,先进行平行志愿的录取,再进行征询志愿的录取。如招生院校在征询志愿录取控制分数线上仍未完成招生计划,经招生院校同意,可适当降低分数提供征询志愿考生电子档案,由高校审查决定是否录取。
17.艺术类及体育类高职(专科)批次的录取顺序是什么?
艺术类高职(专科)批次录取时,先进行校考阶段的录取,再进行统考阶段的录取。体育类高职(专科)批次与艺术类高职(专科)批次的录取工作同时进行,分别实施平行志愿院校的录取。
18.普通高职(专科)批次的录取顺序是什么?
普通高职(专科)批次录取时,先进行提前高职(专科)批次的录取,再进行高职(专科)批次平行志愿的录取。如招生院校在高职(专科)批次录取控制分数线上未完成招生计划,经招生院校同意,可适当降低分数提供考生电子档案,由高校审查决定是否录取。
19.考生如被上一批次(阶段)院校或院校专业组录取,能否再参加下一批次(阶段)院校或院校专业组的录取?
不能。符合分数范围的考生,如未被上一批次(阶段)院校或院校专业组录取,可以继续参加下一批次(阶段)院校或院校专业组的录取(不得兼报的除外)。
20.平行志愿的投档规则是什么?
今年,我市在提前本科批次B阶段、普通本科(含A、B阶段)、普通高职(专科)、艺术类本科及高职批次统考阶段、体育类本科及高职批次等继续实行平行志愿投档方式。这些平行院校专业组志愿之间是平行关系,按照“分数优先、遵循志愿、一次投档、不再补档”的规则进行录取。
21.如何理解平行志愿投档规则中的“分数优先”?
计算机投档系统先对相应批次录取控制分数线上符合条件的考生,依高考录取总成绩(普通高职(专科)批次,以语文、数学、外语三门的高考总成绩)从高分到低分进行排序。
22.如何理解平行志愿投档规则中的“遵循志愿”?
计算机投档系统依次检索每位考生填报的院校专业组志愿;若考生符合其中一所以上院校专业组的投档条件时,则投档到序号在前的院校专业组;若考生只符合其中一所院校专业组的投档条件,则直接投档到该院校专业组。
23.如何理解平行志愿投档规则中的“一次投档,不再补档”?
按照计算机投档规则和程序,平行志愿院校专业组同时进行一次性投档;若考生进档后,不符合院校专业组录取要求又被退档,则不再投向该考生在本批次报考的其他平行志愿院校专业组;如院校专业组因将不符合录取条件的考生退档后形成了余缺计划,只能等待参加征询志愿录取,不能再接收该平行志愿的第二次补充投档。
24.平行志愿录取时,总分相同的考生如何进行投档?
平行志愿录取时,当考生高考总成绩(含政策加分)相同但单科成绩不同时,计算机投档系统分批次、按规定的科目顺序生成排序成绩进行投档。
普通本科批次,将依次按照语文、数学、外语单科成绩,等级性考试3门科目中最高成绩、次高成绩,由高到低排序。
普通高职(专科)批次,将依次按照语文、数学单科成绩,由高到低排序。
艺术类本科批次统考阶段和体育类本科批次投档时,若考生综合分(含政策加分)相同时,先比较专业市级统考成绩,再依次按照语文、数学、外语单科成绩,等级性考试3门科目中最高成绩、次高成绩,由高到低排序。
25.填报平行志愿时需要规避哪些风险?
(1)平行志愿间没有拉开梯度。如果考生填报的各个平行院校专业组志愿之间集中在某一个投档分数区间内,没有采取“保、垫”等策略,就可能导致所填报的院校专业组志愿都落空。
(2)填报的院校专业组志愿过少。以往个别考生只报几个院校专业组志愿,非某些院校专业组不报,就会出现因为高考成绩未达到院校专业组的投档线而不能被投档。
(3)填报的专业志愿过少。如果考生只报考某些院校专业组的一两个专业,当考生档案被投档到招生院校后,就有可能因不服从专业调剂、身体条件受限等原因,面临投档后被退档的风险。
26.网上填报志愿的流程和注意事项是什么?
(1)正式填报时,考生在规定的志愿填报时间内,登录招考资讯网(),进入高考志愿网上填报系统,按照《普通高考志愿网上填报系统使用说明》的提示进行填报。考生须输入考生号、密码、图片验证码、手机短信验证码(接收手机为报名时填报的手机号码)登录系统并填报志愿信息。考生填报志愿后,应通过点击“保存并提交志愿表”按钮保存所报志愿信息。如需继续修改志愿,考生可在填报志愿截止时间前,重新进入系统,在志愿填报页面上修改并通过点击“保存并提交志愿表”按钮保存所报志愿信息。
(2)考生须对所报志愿的真实性和准确性负责。考生手机号码是登录志愿填报系统、接收相关信息的重要工具,考生要确保手机号码准确,并注意做好个人信息及手机接收信息的安全保管。
(3)建议考生及时登录系统填报并保存志愿信息,以免因超过规定时间而无法保存。
27.填报众多院校专业组志愿时,如何拉开梯度?
遵循“冲一冲、稳一稳、保一保、垫一垫”的原则。例如,在本科普通批次A阶段要尽量填满50个院校专业组,可将较为理想的,蹦一蹦够得上的院校专业组用来“冲一冲”,数量控制在10个以内;将可能性较大的10个院校专业组用来“稳一稳”;将与自己位次基本适切的院校专业组用来“保一保”,数量控制在15个;最后选择最为稳妥、最为保险的院校专业组用来“垫一垫”,数量控制在15个左右。以此把握好“冲、稳、保、垫”之间的梯度关系,院校专业组之间形成合适的梯度顺序。
28.填报志愿前需要了解哪些信息?
建议考生及时收集院校专业组资料,了解招生政策,熟悉有关规定,了解高校招生章程;查询有关院校专业组近两年各批次录取位次情况;了解今年在本市招生的院校专业组、专业和人数;了解自己总成绩在全市“1+10”组合的位次信息情况,准确定位;了解本人体检结果,避开限报的院校专业组及专业。
29.如何理解填报志愿时的选考科目要求?
选考科目要求主要分为四种:一是高校专业培养与某1门科目关联度高的,要求为“考生必须选考该科目方可报考”;二是高校专业培养与2-3门科目有一定关联度的,要求为“考生选考其中1门即可报考”;三是高校专业培养与2-3门科目关联度高的,要求为“考生2-3门均须选考方可报考”;四是高校专业培养对学生学科基础要求相对较宽的,要求为“选考科目不限”,考生在填报时无选考科目限制。
30.录取结果如何查询?
考生可以在每个批次和阶段录取结束后,登录“招考资讯网”()、“天津市教育招生考试院”微信公众号,查询本批次和阶段招生高校各专业组录取最低分,或前往报考高校的官网进行查询。
希望广大考生和家长朋友们集中精力,充分讨论,广泛搜集信息和资料,认真分析研判,主动听取中学和区招办的指导意见,积极征询院校意见,用好“天津市新高考志愿辅助系统”,客观全面地评价自身,珍惜机会,运用策略,积极、审慎、稳妥地填好自己的志愿,实现自己的升学梦想。
———END———
限 时 特 惠: 本站每日持续更新海量各大内部创业教程,永久会员只需109元,全站资源免费下载 点击查看详情
站 长 微 信: nanadh666



