01 金陵科技学院简介
金陵科技学院坐落于六朝古都南京,是一所培养高素质应用型人才的公办全日制普通高校,是教育部应用科技大学改革试点战略研究单位、中国应用技术大学(学院)联盟创始单位、长三角地区应用型本科高校联盟主席单位。学校坚持“需求导向,能力为本,知行合一,重在创新”的人才培养理念,将办学服务聚焦区域经济发展,将学科专业聚焦南京新兴产业,不断深化产教融合、校企合作。
学校2021年获批为硕士学位授予单位,现有省级重点学科5个、国家级一流本科专业建设点8个、省级一流本科专业建设点23个;现有专任教师近1300人,其中正高级职称158人,双聘院士1人,聘请了国内外6位院士(一级教授)为学校荣誉(名誉)教授。学校先后获得国家级教学成果奖二等奖1项,省级教学成果奖一等奖2项、二等奖12项。近三年获得授权专利近1000件,承担国家自然科学基金、国家社会科学基金等各类纵横向项目2400余项,30余项科技成果获得省市级科技进步奖和哲学社会科学研究优秀成果奖,建有江苏省信息分析工程实验室等市级以上产学研合作科技平台76个。
02 商学院学科专业概况
商学院是金陵科技学院办学规模最大的二级学院,全日制在校生3000余人。学院现设会计系、金融系、管理系、物流系、贸易经济系5个系,现有会计学、财务管理、审计学、市场营销、物流管理、金融学、金融工程、国际经济与贸易、电子商务等本科专业9个以及会计、金融专业硕士点2个,涵盖经济学、管理学两大学科门类。“工商管理”为江苏省重点学科,“应用经济学”“管理科学与工程”为南京市重点学科;“工商管理专业类”为江苏省重点专业(类)。会计学专业被遴选为国家级特色专业建设点、国家级一流本科专业建设点、教育部专业综合改革试点项目、江苏高校品牌专业建设工程一期项目(A类)、江苏省产教融合型品牌专业建设点;金融学专业、市场营销专业被遴选为江苏省一流本科专业建设点。经济管理实验教学示范中心为江苏省实验教学示范中心。
03 会计专硕点介绍()
会计硕士授权点依托于江苏省重点学科“工商管理”,研究方向聚焦大数据与人工智能新业态下的数智化会计、“互联网+”新商业模式下的内部控制以及“一带一路”倡议下的跨国投资经营。硕士点师资力量雄厚、队伍结构合理,现有教师42人,其中正高级职称20人,副高级职称19人,博士36人,高级职称与博士比例均达90%以上;14人先后获得全国优秀教师、江苏省师德先进个人、江苏省教学名师、江苏省“333工程”、江苏高校“青蓝工程”等人才称号,具有注册会计师、注册税务师、注册资产评估师等行业职业资格的“双师双能”型教师达26人,现有硕导38名。
专硕点办学理念先进、办学实力雄厚。会计学专业被遴选为国家一流本科专业建设点、国家级特色专业建设点、教育部综合改革试点专业、江苏省特色专业、江苏省品牌专业(A类)、江苏省产教融合型品牌专业建设点。获得江苏省教学成果一等奖1项、二等奖2项,拥有江苏省优秀教学团队、江苏省创新人才培养基地,建有国家级一流课程、江苏省精品课程、江苏省一流课程、江苏省在线开放课程、江苏省精品教材等多项课程成果,建有云财务实验室、计算机审计实验室、财务与会计创新研究实验室、沙盘推演实验室、企业资源计划(ERP)实验室、新商科智慧学习工场等一批专业实验室。
专硕点基于学科交叉与产教融合着力培养学生实践创新能力。与计算机学科交叉融合共同开发跨学科特色课程,与行业企业联合制定实践教学方案。建有一批融理论教学与实践教学于一体的校内外实践教学基地,强化与行业龙头企业合作,与用友新道公司共建江苏省研究生工作站,与江苏省国信集团有限公司、江苏交通控股有限公司、江苏省盐业集团有限责任公司、南水北调东线江苏水源有限责任公司等企业单位共建研究生联合培养基地。建有江苏省决策咨询研究基地、江苏高校哲学社会科学重点研究基地、江苏省工程研究中心等跨学科科研平台,承担国家级科研项目6项,省部级科研项目21项,发表SSCI/SCI/EI/CSSCI来源期刊论文100余篇,出版专著14部,获江苏省哲学社会科学优秀成果奖二等奖1项、三等奖4项,8部研究报告获得省市主要领导批示。
培养目标
聚焦大数据与人工智能会计新业态、“互联网+”新商业模式以及“一带一路”倡议下中国企业“走出去”的新趋势,瞄准战略性新兴产业发展的迫切需要,为地方社会经济发展培养德智体美劳全面发展的高素质应用型、复合型、国际化会计人才。
主干课程
财务会计理论与实务、管理会计理论与实务、财务管理理论与实务、审计理论与实务、商业伦理与会计职业道德、云会计与智能财务共享、大数据与财务决策、内部控制与风险管理、信息系统审计、海外投资与国际金融市场、国际税收筹划等。
专硕点特色
专硕点聚焦大数据与人工智能会计新业态、“互联网+”新商业模式以及“一带一路”倡议下中国企业“走出去”的新趋势,瞄准区域战略性新兴产业发展的迫切需要,填补新信息技术环境下应用型、复合型、国际化高素质会计人才的供需缺口,提升对区域经济发展的融合度和贡献度,打造专硕点人才培养的数智化与国际化特色。
就业去向
在各类企业、金融机构、社会鉴证服务机构、事业单位和政府部门从事会计实务、会计管理、鉴证和咨询等工作,也可继续深造,攻读国内外大学相关专业博士学位。

会计专硕(MPAcc)教育中心

研究生工作室

与东南大学经济管理学院联合举办智慧会计高端发展论坛

就业实践基地签约仪式

江苏省研究生工作站
04 金融专硕点()
金融专硕点是由金陵科技学院商学院重点建设的专硕点。专硕点围绕金融强国目标,结合南京区域性金融中心建设的需求,有效整合学校的商科、工科、文科优势资源,深入开展数字金融、绿色金融、公司金融的跨学科融合研究,积极践行多领域多专业的融合创新新文科建设理念,与金融行业内的重要金融机构、行业协会、政府监管部门进行全面合作,将人才培养、专业建设、学科发展与南京金融高质量发展和长三角金融一体化建设有机结合,加快数字金融、绿色金融、公司金融人才培养,满足行业和地方经济发展需求。目前拥有硕士生导师17人,教授10人、副教授7人;博士15人,江苏高校“青蓝工程”中青年学术带头人等3人。2020年以来,先后与南京航空航天大学、南京信息工程大学、南京林业大学、南京工业大学、安徽财经大学等高校联合培养研究生50余人。金融专硕点依托应用经济学市级重点学科,江苏省数字技术与产业经济应用工程研究中心、江苏数字化转型发展培育研究基地、长江双碳经济发展研究院、南京市数字经济技术开发与应用工程研究中心等省市级平台;共承担国家级科研项目3项,省部级科研项目30余项,完成纵横向科研到账经费达400万元;发表高水平论文100余篇,出版专著5部;获江苏省哲学社会科学优秀成果奖二等奖1项、三等奖4项,南京市哲学社会科学优秀成果奖10余项。
培养目标
金融硕士专业学位培养具有全球视野,系统掌握金融学和现代信息技术理论知识,熟悉国内外金融市场和公司金融实务操作,掌握信息科技、数据科学、算法和智能技术;熟悉金融机构促进低碳绿色发展,关注生态环境保护,服务经济高质量发展等岗位运营规律;具有较强的实践能力和创新精神,能够在各类金融机构及公司企业从事投融资管理、资本运营及公司金融发展战略规划等工作,能够适应银行科技、智能投顾与程序化交易、保险科技、数字监管等领域需要,具有独立开展金融研究和金融实践能力的高级专门人才。
主干课程
(1)数字金融:金融理论与政策、金融市场与金融机构、高级投资学、财务报表分析、高级公司金融、衍生金融工具、数字技术基础及应用、数字金融、金融数据分析、金融计量方法与软件应用、数字经济专题。
(2)绿色金融:金融理论与政策、金融市场与金融机构、高级投资学、财务报表分析、高级公司金融、衍生金融工具、碳交易市场理论与实务、绿色金融、产业金融专题、金融服务营销、金融学前沿专题。
(3)公司金融:金融理论与政策、金融市场与金融机构、高级投资学、财务报表分析、高级公司金融、衍生金融工具、公司结构系统管理、资本运营与项目评估、财富管理、企业并购与重组实务、金融风险管理专题。
专硕点特色
(1)数字金融:本研究领域紧密围绕区块链、大数据分析、数字货币,依托江苏省数字技术与产业经济应用工程研究中心,以金融机构数字化转型为导向,重点培养有扎实金融学理论和计算机信息技术,掌握专业技能,能熟练运用数理分析,灵活进行金融市场操作的金融科技人才。


图1《数字金融概论》教材发布会

图2郑纬民院士指导金陵科技学院数字经济学科发展
(2)绿色金融:本研究领域紧密围绕绿色金融产品创新、碳排放权交易,依托长江双碳经济发展研究院,围绕“双碳”目标研究促进循环经济的绿色金融产品设计和服务创新机制,培养具备金融、法律和生态环保知识,适应金融机构绿色金融业务发展和产品创新岗位要求的复合型金融人才。


图3金陵科技学院参加碳金融创新理论研讨会暨碳金融规划教材座谈会
(3)公司金融:本研究领域紧密围绕公司投融资决策、公司治理与风险管控。依托新商科智慧学习工场,突出实践导向并对接CFA、FRM等执业教育课程体系,重点培养熟悉国内外金融市场和公司金融实务,能在各类公司企业从事投融资、资本运营、风险投资等应用型专业人才。


图4中央党校(国家行政学院)一级教授张占斌指导金融专硕点建设
就业去向
(1)数字金融:可就职于商业银行、证券公司、保险公司等金融机构的金融科技技术研发类岗位或者产品运营与市场类岗位,如数字金融业务线的数据分析师、产品经理、数字营销专员、商务经理等,参与数字金融产品的设计、负责相关业务的推广与运营,熟练运用金融科技技术对大数据进行挖掘和决策,优化金融用户体验,有效整合数字技术和金融业务。
(2)绿色金融:可就职于金融机构的绿色金融业务岗位,例如绿色信贷业务的评估、审核与风险控制,或者绿色基金的投资与运作管理;绿色债券的发行定价和市场交易;也可参与企业绿色转型的资金投资,例如ESG分析师,负责评估公司在环境、社会和治理方面的表现,以指导投资决策。分析企业的ESG数据,帮助资产管理公司、投资基金等制定符合可持续发展原则的投资策略。
(3)公司金融:可就职于商业银行、证券投资机构、保险公司、金融租赁公司、资产管理公司、数字金融服务机构等金融机构及上市公司的投融资部门、政府管理部门和其他各类企事业单位工作。
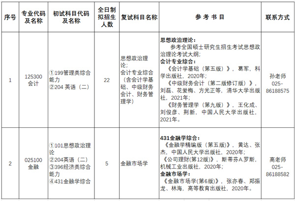
一、招生计划
1.招生专业及考试科目:

2.学制:3年。
3.招生人数:招生专业目录公布的招生计划为拟招生计划,各专业实际招生人数将根据教育部下达金陵科技学院的招生计划、各专业上线生源情况进行适当调整。
二、报考条件
1.中华人民共和国公民。
2.拥护中国共产党的领导,品德良好,遵纪守法。
3.身体健康状况符合国家规定的体检要求。
4.考生学业水平必须符合下列条件之一:
(1)国家承认学历的应届本科毕业生(含普通高校、成人高校、普通高校举办的成人高等学历教育等应届本科毕业生)及自学考试和网络教育届时可毕业本科生。
考生录取当年入学前必须取得国家承认的本科毕业证书或教育部留学服务中心出具的《国(境)外学历学位认证书》,否则录取资格无效。
(2)具有国家承认的大学本科毕业学历的人员。
(3)获得国家承认的高职高专毕业学历后满2年(毕业后到录取当年入学前,下同)或2年以上的人员,以及国家承认学历的本科结业生,符合招生单位根据本单位的培养目标对考生提出的具体学业要求的,按本科毕业同等学力身份报考。
(4)已获硕士、博士研究生学历或学位的人员。
在校研究生报考须在报名前征得所在培养单位同意。
5.报名参加旅游管理专业学位硕士研究生招生考试的人员,须符合下列条件:
(1)符合报考条件中第1、2、3各项的要求。
(2)大学本科毕业后有3年以上工作经验的人员;或获得国家承认的高职高专毕业学历或大学本科结业后,符合招生单位相关学业要求,达到大学本科毕业同等学力并有5年以上工作经验的人员;或获得硕士、博士研究生学历或学位后有2年以上工作经验的人员。
三、报名程序
所有参加硕士研究生招生考试的考生均须进行网上报名,并在网上确认网报信息和采集本人图像等相关电子信息。
1.网上报名
(1)网上报名时间:2024年10月15日至10月28日,每天9:00—22:00。
网上预报名时间:2024年10月9日至10月12日,每天9:00—22:00。
(2)报名流程:考生应在规定时间登录“中国研究生招生信息网”(网址:https://,以下简称“研招网”)浏览报考须知,并按省级教育招生考试机构、报考点以及金陵科技学院的网上公告要求报名。报名期间,考生可自行修改网上报名信息或重新填报报名信息,但每位考生只能保留一条有效报名信息。逾期不得修改报名信息。
2.网上确认
(1)确认时间:网上确认时间由各省级教育招生考试机构根据国家招生工作安排和本地区报考组织情况自行确定和公布,具体确认工作由相关报考点组织实施。
(2)确认流程:考生网上确认时应当积极配合报考点,根据核验工作要求提交有关补充材料。所有考生均应当对本人网上报名信息进行认真核对并确认。报名信息经考生确认后一律不作修改,因考生填写错误引起的一切后果由其自行承担。
3.打印准考证
考生应当在考前十天左右,凭网报用户名和密码登录“研招网”自行下载打印《准考证》。《准考证》使用A4幅面白纸打印,正、反两面在使用期间不得涂改或书写。考生凭下载打印的《准考证》及有效居民身份证参加初试和复试。
4.注意事项
(1)报名期间将对考生学历(学籍)信息进行网上校验,考生可上网查看学历(学籍)校验结果。考生可在报名前或报名期间自行登录“中国高等教育学生信息网”(网址:)查询本人学历(学籍)信息。未能通过学历(学籍)网上校验的考生,应在金陵科技学院规定时间内按要求完成学历(学籍)核验。
(2)考生应当认真了解并严格按照报考条件及相关政策要求选择填报志愿并选择报考点。因不符合报考条件及相关政策要求,造成后续不能网上确认、考试(含初试和复试)或录取的,后果由考生本人承担。
(3)考生应当按要求准确填写个人网上报名信息并提供真实材料。考生因网报信息填写错误、填报虚假信息而造成不能考试(含初试和复试)或录取的,后果由考生本人承担。
四、初试
1.初试时间:2024年12月21日至12月22日(每天上午8:30—11:30,下午14:00—17:00)。
2.初试科目:详见《金陵科技学院2025年专业学位硕士研究生招生专业目录》。
五、复试
1.符合金陵科技学院复试条件的考生按金陵科技学院网上公布的复试安排参加复试,未参加复试视为自动放弃录取资格。
2.复试资格审查:复试前金陵科技学院将对考生的居民身份证、学历学位证书、学历(学籍)核验结果、学生证等报名材料原件及考生资格进行严格审查,对不符合规定者,不予复试。
3.复试内容:专业课考核、综合面试(英语口语和听力、综合素质)、心理素质测试等。以同等学力参加复试的考生,在复试中须加试两门与报考专业相关的本科主干课程。加试科目不得与初试科目相同。加试方式为笔试。复试科目详见《金陵科技学院2025年专业学位硕士研究生招生专业目录》。
4.复试时间:一般安排在2025年3月下旬至4月,复试方案及具体要求请关注金陵科技学院研究生处网站公告。
六、调剂
金陵科技学院将按教育部有关政策确定并公布调剂工作的具体要求和程序。
七、体检
考生体检工作在考生拟录取后组织进行。金陵科技学院根据《残疾人教育条例》和《教育部办公厅卫生部办公厅关于普通高等学校招生学生入学身体检查取消乙肝项目检测有关问题的通知》(教学厅〔2010〕2号)等文件规定,参照《教育部、卫生部、中国残疾人联合会关于印发〈普通高等学校招生体检工作指导意见〉的通知》(教学〔2003〕3号)要求执行。未达到国家研究生招生体检要求的考生,取消入学资格。
八、思想政治素质和品德考核
拟录取名单确定后,金陵科技学院将向考生所在单位函调人事档案(或档案审查意见)和本人现实表现等材料,全面考查其思想政治和品德情况。函调的考生现实表现材料,须由考生本人档案或工作所在单位的人事、政工部门加盖印章。
九、录取
1.学校根据考生初试和复试成绩、思想政治表现、身心健康状况等择优确定拟录取名单。
2.体检、复试不合格者不予录取。
3.拟录取名单学生可通过“全国硕士研究生招生信息公开平台”和金陵科技学院研究生处网站上查询。
十、收费标准及奖助政策
学费标准根据江苏省物价主管部门确定的备案标准执行。金陵科技学院研究生奖助体系由国家奖学金、国家助学金、学业奖学金、专项奖学金、“三助”岗位助学金组成,向全日制在学研究生(有固定工资收入及档案不到校的除外)提供。

备注:获得研究生学业奖学金资助的研究生,可以同时参评研究生国家奖学金、研究生助学金以及其他研究生奖助学金。
本招生简章中如有内容与国家相关招生文件精神不符的,以国家招生文件为准。
十一、培养地点及住宿情况
培养地点以招生学院所在校区为准,如有变化,以实际教学安排为准。金陵科技学院的硕士研究生均提供住宿。
———END———
限 时 特 惠: 本站每日持续更新海量各大内部创业教程,永久会员只需109元,全站资源免费下载 点击查看详情
站 长 微 信: nanadh666



