01
—
预览效果



02
—
原内容
门面租赁合同
出租方(以下称甲方): 身份证号:
承租方(以下称乙方): 身份证号:
第一条 房屋地址
商铺坐落于,建筑面积平方米。
第二条 租赁期限
双方商定房屋租期为年,自年__月__日起至年__月__日止。经甲方向乙方移交房屋钥匙后视为交付完成。
第三条 租金及支付
1、租金为每年人民币元,大写:___。
2、支付方式为现金。
3、第一年初至第五年末租金不得以其他任何形式上涨。第六年起按市场行情调整,上涨幅度不得每年超过5%的租金。
第四条 房屋用途及保持
1、乙方租赁门面作为商业门面使用。
2、乙方向甲方承诺:在租赁期限内,未事先征得甲方的书面同意,乙方不得擅自改变门面的原有结构和用途。
第七条转租
租赁期间,乙方如欲将租赁房屋转租给第三方,必须事先获得甲方书面同意。乙方须对次承租人的一切行为向甲方承担责任。
第八条 房屋返还
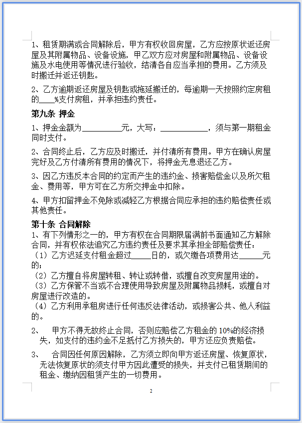
1、租赁期满或合同解除后,甲方有权收回房屋,乙方应按原状返还房屋及其附属物品、设备设施,甲乙双方应对房屋和附属物品、设备设施及水电使用等情况进行验收,结清各自应当承担的费用。乙方须及时搬迁并返还钥匙。
2、乙方逾期返还房屋及钥匙或拖延搬迁的,每逾期一天按照约定房租的____%支付房租,并承担违约责任。
第九条 押金
1、押金金额为元,大写:,须与第一期租金同时支付。
2、合同终止后商铺租赁合同,乙方应及时搬迁,并付清所有费用。甲方在确认房屋完好及乙方付清所有费用的情况下,将押金无息退还乙方。
3、因乙方违反本合同的约定而产生的违约金、损害赔偿金以及所欠租金、费用等,甲方可在乙方所交押金中扣除。
4、甲方扣留押金不免除或减轻乙方根据合同应承担的违约赔偿责任或其他责任。
第十条 合同解除
1、有下列情形之一的,甲方有权在合同期限届满前书面通知乙方解除合同,并有权依法追究乙方违约责任及要求其承担全部赔偿责任:
(1)乙方迟延支付租金超过_____日的,或欠缴各项费用达元的;
(2)乙方擅自将房屋转租、转让或转借,或擅自改变房屋用途的。
(3)乙方保管不当或不合理使用导致房屋及附属物品损耗,或擅自对房屋进行改造的。
(4)乙方利用承租房进行任何违反法律活动,或损害公共、他人利益的。
2、甲方不得无故终止合同,否则应赔偿乙方租金的10%的经济损失,如支付的违约金不足抵付乙方损失的,甲方还应负责赔偿。
3、合同因任何原因解除,乙方须立即向甲方返还房屋、恢复原状,无法恢复原状的须支付甲方因此遭受的损失,并支付已租赁期间的租金、缴纳因租赁产生的一切费用。
第十一条 违约责任
1、甲方迟延交付房屋的,每逾期一日均应按月租金的%向乙方支付违约金。
2、乙方迟延支付房租或迟延返还房屋及钥匙的,每逾期一日均应按月租金的%向乙方支付违约金。
3、违约金不足以抵付给另一方造成的损失,还应赔偿损失与违约金的差额部分。
第十三条 其他
1、租赁期满,甲方如有意续租,则乙方在同等条件下有优先租权,但必须在租赁期满前的二个月向甲方提出书面申请。
2、本合同如有未尽事宜,经甲、乙双方共同协商,做出补充规定,补充规定与本合同具有同等效力。
3、本合同一式二份,经双方签字(盖章)后生效,甲、乙双方各执一份商铺租赁合同,具有同等法律效力。
(出租方)甲方: (承租方)乙方:
年____月_____日 年____月_____日
03
—
历史精彩模板
往期回顾
04
—
模板下载地址
长按二维码添加客服
Word模板范文格式下载
个人简历、会议记录、
各类申请书、证明、合同、
演讲、诉讼、等范文格式



———END———
限 时 特 惠: 本站每日持续更新海量各大内部创业教程,永久会员只需99元,全站资源免费下载 点击查看详情
站 长 微 信: nanadh666



